2023小学教资笔试答案(科目一)速递,来和聚师网一起对答案!
2023小学教资笔试科目一的考试已经结束了,各位考生们辛苦啦,你们对结束的教资考试有信心吗?对于小学教育领域的考试,对于备考者来说,熟悉考试题型和练习真题是非常重要的。本文将会为您提供2023年小学教资笔试科目一的参考答案,以供备考者参考和对比。今天,小编为大家准备了2023小学教资笔试答案(科目一)的分析参考答案,感谢聚师网各位老师,希望这份答案能够为大家提供帮助和指导,一起学习共同进步!
下面一起来看看聚师网给出的答案。

2023上小学教资笔试选择题答案1-29

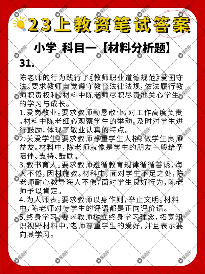
2023上小学教资笔试材料分析题答案30


以上是2023上半年小学教资笔试科目一的参考答案,考生可以对比自己的答案,查找自己的错误之处。同时,建议备考者在备考过程中,要充分利用练习真题,提高自己的应试能力和把握答题技巧,以获得更好的成绩。

