利用外部调节来改善带集成补偿网络的降压稳压器瞬态性能

简介
现代应用(例如照明、ADAS和USB)中的高功率密度要求和板级空间限制要求降压稳压器具有更高的集成度。在芯片内部集成 MOSFET 和补偿网络成为一种新的趋势。补偿网络无源元件的集成节省了成本、电路板空间和设计迭代,但也限制了进一步优化控制回路以获得更佳瞬态响应的能力。本文将讨论如何使用外部调节进一步优化内部补偿降压稳压器的瞬态性能。
快速回顾降压稳压器的峰值电流模式 (PCM) 控制
相较于电压模式 (VM) 控制,峰值电流模式 (PCM) 控制的主要优点之一是,PCM 控制将 VM 控制的复共轭极点分解为两个单极点,从而简化了补偿网络的设计。图 1 显示了一个典型的PCM控制降压稳压器原理图及其波特图。

图 1 中的两个功率级极点 (ωP和ωL) 可以分别用公式 (1) 和公式 (2) 来计算:

其中Ri可以用公式 (3) 来计算:

当 D = 0.5(D 代表占空比)时, Km 可以用公式(4)来计算:

功率级波特图中的单个零点 (ωZ) 可以通过公式 (5) 来估算:

评估内部补偿网络
降压稳压器中的内部 II 类补偿网络包括一对零/极点对(见图 2)。

II类补偿网络的零点频率和极点频率可以分别用公式 (6) 和公式 (7) 来计算:

为了在PCM 降压稳压器的带宽 (BW) 和相位裕度 (PM) 之间实现恰当的平衡,BW 通常设置为开关频率 (fSW) 的 10%,如公式 (8) 所示:

为了实现最大可用 PM,补偿网络零点 (COMP-Z1) 必须在BW的10% 至20% 之间,从而在 BW 频率下提供最大相位提升。这种关系可以通过公式 (9) 来表示:

补偿网络极点 (COMP-P1) 在较高频率下可实现噪声衰减。在实际应用中,用公式 (10) 得到的假设值非常适合用作获得COMP-P1 频率的经验法则:

同时用开关频率来表示COMP-Z1 和 COMP-P1,可以得到CCOMP和CHF之间的关系,计算公式 (11)为:

增加外部调节以进一步优化内部补偿网络
有两种有效的方法可以进一步优化降压稳压器内部补偿网络的瞬态性能。一是添加一个与反馈 (FB) 引脚串联的电阻器。FB 串联电阻通过上下移动幅度曲线来改变 BW,它不会显著影响相位曲线。该电阻器的阻值越高,对应的BW越低。建议在初始设计时与 FB 引脚串联一个 0Ω 的电阻,以便根据需要进行更改。
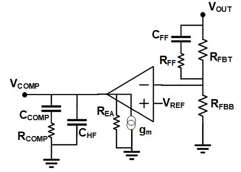
另一个可用于有效增加 PM 的组件是前馈电容器 (CFF)。将这种电容器与反馈分压器中的 RFBT并联,在补偿网络中形成第二个零点,从而成为 III类补偿网络(见图 3)。

继续阅读 >>>请复制下方链接进入MPS官网查看:
https://www.monolithicpower.cn/202302_8