污水处理厂设备运行的管理及维护措施总结
污水处理厂有大量的处理工艺设施(或构筑物)和辅助生产设施。生产工艺设备如格栅拦污机、泵类、搅拌器、风机、投药设备、污泥浓缩机脱水机、混合搅拌设备、空气扩散装置、电动阀门等。这些工艺设备的故障将影响污水厂的运行或造成全厂的停运。

污水处理厂设备的运行管理,是指对生产全过程中的设备管理,即从选用、安装、运行、维修直至报废的全过程的管理。
1、设备运行管理的内容
可归纳为以下几个主要方面。
合理选用、安全使用设备。例如选配技术先进、节能降耗的设备,根据设备的性能,安排其适当的生产任务和负荷量,为设备创造良好的工作环境条件;安排具有一定技术水平和熟练程度的设备操作者。
做好设备的保养和检修工作。
根据需要和可能,有计划地进行设备更新改造。
搞好设备验收、登记、保管,报废的工作。
建立设备管理档案。
做好设备事故的处理。
2、设备管理人员的内容
(1)管理人员职责
编制企业的机械设备运行维修管理制度,编制年度检修计划和备品、备件购置计划;负责选购、建账、调拨直至报废的管理;编绘设备图册或档案;负责提供更新、改造的技术方案,参与设备的大修与改造、更新工作,并主持测试验收,参加设备安全检查及事故分析处理等。
(2)运行人员责任制
包括操作设备的职员岗位责任制、操作规程、巡查制度、交接班制度等。
(3)机械设备的运行规程
如设备调度规程、紧急处理规程、事故处理规程。
3、设备的维修管理
(1)设备维修管理的内容
建立机械设备档案,如名称、性能、图纸、文件、运行日期、测试数据、维修记录等。坚持机械设备保养和维修制度。制定机械设备的检修规程,如检修的技术标准、检修的程序、检修的验收等。建立备品、备件制度。
(2)设备磨损与维修
①设备磨损概念
设备在长期使用过程会产生两种磨损。一种是物质磨损,指使用过程中由机械力作用造成摩擦、振动的损耗;第二种是技术磨损,如因操作不当或其他原因致使设备报废,不能再使用;或因科学技术的进步,性能和效率更好的同用途设备不断出现,致使原有老设备的“价值”降低。从形式上看,前者叫有形磨损,后者叫无形磨损。
②设备维修工作类别
设备维修保养的内容包括润滑、防腐、清洁、零部件调控更换等,一般将设备维修保养分类如下。
(a)日常保养:这是对设备的清洁、检查、加油等外部维护,由操作人员承担,并作为交接班的内容之一。
(b)一级保养:对设备易损零部件进行的检查保养,包括清洁、润滑、设备局部和重点的拆卸、调整等,一般在专职检修人员指导下由操作人员承担。
(c)二级保养:对设备进行严格的检查和修理,包括更换零部件、修复设备的精度等。由专职检修技术工人承担。
(d)小修:这是工作量最小的局部性修理,只进行局部修理、更换和调整。
(e)中修:这是一种工作量较大的计划修理,污水处理厂安排1—3年1次,内容包括更换和修复设备主要部分,检查整个设备并调整校正,使设备能达到应有的技术标准。
(f)大修:这是工作量最大的一种计划修理,包括对设备全面解体、检查、修复、更换、调整,最后重新组装成新的整机,并对设备外表进行重新喷漆或粉刷。一般几年甚至十年才进行一次,可由专业(修配)厂来完成。
③设备的计划预修制
设备在使用过程中,零部件、关键部件会不断“磨损”,这就会影响设备的性能、效率和安全。设备顶修制就是根据设备的“磨损”规律,通过日常保养有计划地进行检查和修理,保证使设备经常处于良好状态的工作制度。
设备预修制的主要内容包括日常维护、定期检查和计划维修。
(3)设备维修工作的原则
维护保养和计划检修并重,以预防为主。坚持良好的保养,可以减轻设备的“磨损”程度;及时检修又能防止小毛病拖成大毛病。
坚持先维修、后生产的原则。生产必须有良好的设备,所以离不开维修。不能为了赶生产任务,使维修的设备“带病运转”,以致造成严重损坏或事故,会给生产带来更大的损失。
坚持专业修理和群众维护相结合的原则。工人是设备的使用者,他们最熟悉设备的性能和技术状况;而专业修理人员具有专门知识和检修手段等优势,所以设备维修要以专业为主,专群结合。
(4)设备维修工作的组织
为搞好设备维修的工作组织,主要应做好以下几方面工作。
建立设备管理职能部门,明确责任制。
建专业维修队伍。
制订设备保养和维修计划。
做好设备试运转、测试及维修的记录归档工作,做好设备故障及事故的处理工作,对其记录资料加以分析整理。
做好设备的安全操作运行职工培训工作,调动全员参加设备管理工作。
设备管理和维修人员要实行经济责任制,规定设备管理和维修的考核指标。如设备实际运行率、完好率、故障停机率,平均维修时间、维修费用等。
4、设备的改造与更新
污水处理厂随着社会经济的发展或企业生产规模的变化,需要进行扩建或技术改造,除了处理构筑物外的改扩建之外,主要技术改造内容就是机械设备的改造与更新。
(1)设备改造
把设备的某部分进行改进或增添某些装置以改善其性能,提高效率。应结合设备大修有计划地进行,需要有专业人负责,配备经验丰富的技术人员来进行。
(2)设备更新
设备更新是以比较经济和比较完善的设备,代替物质上已不能使用或经济上不宜继续使用的原有设备,使企业获得先进适用的技术装置。
5、格栅除污机的运行维护
(1)设备安装时,应注意调整好固定件和移动件(如导轨与滑块)的间隙,保证除污耙的上下动作顺利。调整好各行程开关及撞块的位置,确定时间继电器的时间间隔等,使设备按设计规定的程序完成整套循环动作。
(2)调整正常后,空载试运转数小时,无故障后才能进水投入运行。
(3)电动机、减速器及轴承等各加油部位应按规定加换润滑油、脂。如使用普通钢丝绳应定期涂抹润滑脂。
(4)定期检查电动机、减速器等运转情况,及时更换磨损件,钢丝绳断股超过规定允许范围时应随时更换。同时应确定大、中修周期,按时保养。
(5)经常检查拨动支架组件是否灵活,及时排除夹卡异物,检查各部件螺丝是否松动。
6、离心鼓风机的运行维护
(1)鼓风机运行时,应定期检查鼓风机进、排气的压力与温度,冷却用水或油的液位、压力与温度,空气过滤器的压差等。做好日常读表记录,并进行分析对比。
(2)定期清洗检查空气过滤器,保持其正常工作。
(3)注意进气温度对鼓风机(离心式)运行工况的影响,如排气容积流量、运行负荷与功率、喘振的可能性等,及时调整进口导叶或蝶阀的节流装置,克服进气温度变化对容积流量与运行负荷的影响,使鼓风机安全稳定运行。
(4)经常注意并定期测听机组运行的声音和轴承的振动,如发现异声或振动加剧,应立即采取措施,必要时应停车检查,找出原因后,排除故障。
(5)严禁离心鼓风机机组在喘振区运行。
(6)按说明书的要求,做好电动机或齿轮箱的检查和维护。
(7)鼓风机运行中发生下列情况之一,应立即停车检查:机组突然发生强烈震动或机壳内有摩擦声;任一轴承处冒出烟雾;
轴承温度忽然升高超过允许值,采取各种措施仍不能降低。
首次开车后200h应换油。如果被更换的油未变质,经过滤机过滤后仍可重新使用。首次开车后500h作油样分析,以后每月作一次油样分析,发现油变质应即时换油。油号必须符合规定,严禁使用其他牌号的油。
检查油箱中的油位,不得低于最低油位线,看油压是否保持正常值。经常检查轴承出口处的油温,不应超过60℃,并根据情况调节油冷却器的冷却水量,使进水轴承前的油温保持在30~40℃之间。
定期清洗滤油器。经常检查空气过滤器的阻力变化,定期进行清洗和维护,使其保持正常工作。
严禁机组在喘振区运行。
按电机说明书的要求,对电机进行检查和维护。
(8)故障原因及排除
A、润滑系统

B、外壳及转子见表

7、机泵切换
机泵切换分为两种情况,即正常切换和紧急切换。
(1)正常协换
对于有备用机泵,为避免备用机泵长期停用发生轴的弯曲、变形等现象,同时为了对运行的机泵进行正常的维护保养与检修,均需要定期进行泵的切换。
正常切换的原则是:先开后停。其步骤如下:
按开车操作启动备用机泵。备用机泵运行正常后,本着系统的压力流量基本保持不变的原则(观察压力表、流量计),慢慢打开备用机泵的出口阀,同时关小机泵的出口阀,直到最后完全关闭。按正常停车操作停需停用的机泵,做好其维护保养,使之处于完好备用状态。
(2)紧急切换
当机泵运行过程中,如发生以下情况之一时,均应采取紧急切换或紧急停车:电机电流过高,或一相烧坏或电机冒着火。轴承温度突然上升,冒烟,有抱轴危险。轴与轴有破碎断裂声响时。机泵内有严重的破裂声响时。发生人身安全事故时。工艺要求紧急切换或紧急停车时。
紧急切换的原则是先停后开,其步骤如下:立即按“停止”按钮,停止事故机泵的运行。按正常开车操作立即启用备用机泵。关闭事故机泵出口阀,如需检修,请电工拉去电源并挂上示意牌。联系维修工对停用机泵进行修理,使其处于完好的备用状态。
8、正确使用加药设备
为了保证处理效果,不论使用何种混凝药剂或投药设备,应注意做到以下几点。
保证各设备的运行完好,各药剂的充足;
定量校正投药设备的计量装置,以保证药剂投加量符合工艺要求;
充分保证药剂符合工艺要求的质量标准;
定期检验原污水水质,保证投药量适应水质变化和出水要求;
交接班时须交待清楚贮药池、投药池浓度;
经常检查投药管路,防止管道堵塞或断裂,保证抽升系统正常运行;
出现断流现象时,应尽快检查维修。
9、污泥脱水机的运行维护管理
(1)日常维护管理
经常观察、检测脱水机的脱水效果,若发现泥饼含固率下降、分离液浑浊、固体回收率下降,应及时分析情况,采取针对措施予以解决。
日常应保证脱水机的足够冲洗时间,以便使脱水机停机时,机器内部及周身冲洗干净彻底,保证清洁,降低恶臭。否则积泥干后冲洗非常困难。每天要保证6h以上的冲洗时间,冲洗水压一般不低于0.6MPa。另外,应定期对机身内部进行清洗,以保证清洁,降低恶臭。
密切注意观察污泥脱水装置的运行状况,针对不正常现象,采取纠偏措施,保证正常运行。如防止滤带打滑、滤带堵塞、滤带跑偏。防止离心脱水机中进入粗大砂粒、浮渣在螺旋上的缠绕。
由于污泥脱水机的泥水分离效果受污泥温度的影响,因此在冬季应加强保温或增加污泥投药量。
按照脱水机说明书的要求,做好经常观测项目的观测和机器的检查维护。例如水压表、泥压表、油压表和张力表等运行控制仪表。
经常注意检查脱水机易磨损件的磨损情况,必要时予以更换。例如滤布、转辊。
及时发现脱水机进泥中粗大砂粒对滤带或转鼓和螺旋输送器的影响或破坏情况,损坏严重时应立即停机更换。
(2)异常问题的分析及排除
滤饼含固量下降其原因及解决办法如下:
调质效果不好。一般由于加药量不足。当进泥质发生变化,脱水性能下降时,应重新试验,确定合适的投药量。有时是由于配药浓度不合适,配药浓度过高,絮凝剂不容易充分溶解,虽然药量足够,但调质效果不好。也有时是由于加药点位置不合理,导致絮凝时间太长或太短。以上情况均应进行试验并予以调整。
带速太大。带速太大,泥饼变薄,导致含固量下降,应及时降低带速,一般保证泥饼厚度为5—10mm。
滤带张力太小。此时不能保证足够的压榨力和剪切力,使含固量降低。应适当增大张力。
滤带堵塞。滤带堵塞后,不能将水分滤出,使含固量降低,应停止运行,冲洗滤带。
固体回收率降低,其原因及控制对策如下:
带速太大,导致挤压区跑料,应适量降低带速。张力太大,导致挤压区跑料,并使部分污泥压过滤带,随滤液流失,应减小张力。
滤带打滑,其原因及控制对策如下:
进泥超负荷,应降低负荷。滤带张力太小,应增加张力。辊压筒坏,应及时修复或更换。
滤带时常跑偏,其原因及控制对策如下:
进泥不均匀,在滤带上摊布不均匀,应调整进泥口或更换平泥装置。滚压筒局部损坏或过度磨损,应予以检查更换。滚压筒之间相对位置不平衡,应检查调整。纠偏装置不灵敏,应检查修复。
滤带堵塞严重,其原因及控制对策如下:
每次冲洗不彻底,应增加冲洗时间或冲洗水压力。滤带张力太大,应适当减小张力。加药过量。PAM加药过量,粘度增加,常堵塞滤布,另外,未充分溶解的PAM,也容易堵塞滤带。进泥中含砂量太大,也容易堵塞滤布,应加强污水预处理系统的运行控制。
10、污泥脱水配套螺杆泵的运行维护管理
螺杆泵在初次启动前,应将所有构筑物、管道的进行清理,防止杂物进人泵体。大量的坚硬的杂物会减少定子和转子的使用寿命。
平时启动前应打开进出口阀门,启动时应充满介质,不允许空转,输送的介质对泵体有冷却和润滑作用。
在首次运转前和大修后,应校验同轴度精确度,以保证平稳运行。
尤其是万向节和挠性轴连接处的螺栓,经常检查螺栓的牢固性。
正常运行时,填料函处会滴水,水起到润滑作用,正常应每分钟50~100滴,超过时应紧螺栓或更换盘根。
螺杆泵的润滑部位主要有变速箱、轴承内的滚动轴、联轴节。不同部位所用的润滑剂是不一样,运行中根据使用说明书的要求加以润滑。
对运转中的螺杆泵巡视,白天2h一次,晚上4h—次,并应注意如下事项:
a.地脚螺栓、法兰盘、联轴器是否松动。
b.变速箱油位是否正常,是否漏油,是否升温,轴承是否升温。
c.注意吸入管上的真空表和出泥管的压力表的读数,可发现泵是否空转,管路是否堵塞。
d.听运转时有无异常声音。
认真填写运行记录,主要记录的内容有工作时间与累计时间、介质状况、轴承温度、加换油记录,填料滴水情况及大中小修记录等。
定子和转子应定期更换,更换方法、周期参照使用说明书的有关要求进行。
螺杆泵的常见故障:
a. 不能启动,其原因如下。
新泵或新定子摩擦太大,此时可加入液体润滑剂。电压不合适,控制线路故障,缺相运行。泵体内物质含量大,有堵塞。停机时介质沉淀,并结块。出口堵塞及进口阀门末开。冬季冻结。万向节等处被大量缠绕物塞死,无法转动。
b. 不出泥,其原因如下。
进出口堵塞及进口阀门未开。万向节或者挠性连接部位脱开。定子严重损坏。转向反。
c. 流量过小,其原因如下。
定子磨损、出现内漏。转速太低。吸人管漏气。工作温度太低,使定子冷缩,密封不好。轴封泄诵。
d. 噪声及振动过大,其原因如下。
各部位螺栓松动。轴承损坏(此时伴有轴承架或变速箱发热)。定子或转子严重磨损(此时伴有出泥量小)。泵内无介质,不运转。定子橡胶老化,碳化。电机减速与泵轴不同心或者联轴器损坏。联轴节磨损松动。变速箱齿轮磨损点蚀。
e. 填料函发热,其原因如下。
填料压得太紧。填料质量不好或选用不当。
f. 填料函漏水漏泥太多,其原因如下。
填料选用不当。填料未压紧或者失效。轴磨损太多。
11、潜污泵的运行维护
泵启动前检查叶轮是否转动灵活、油室内是否有油。通电后旋转方向应正确。
检查电缆有无破损、折断,接线盒电缆线的入口密封是否完好,发现有可能漏电及泄漏的地方及时妥善处理。
严禁将泵的电缆当作吊线使用,以免发生危险。
定期检查电动机相间和相对地间绝缘电阻,不得低于允许值,否则应拆机抢修,同时检查电泵接地是否牢固可靠。
泵停止使用后应放人清水中运转数分钟,防止泵内留下沉积物,保证泵的清洁。
泵从水中取出,不要长期浸泡在水中,以减少电机定子绕组受潮的机会。当气温很低时,需防止泵壳内冻结。
叶轮和泵体之间的密封不应受到磨损,间隙不得超过允许值,否则应更换密封环。
运行半年后应经常检查泵的油室密封状况,如油室中油呈乳化状态或有水沉淀出来,应及时更换10~30号机油和机械密封件。
一般条件下工件一年后应进行一次大修,更换已磨损的易磨损件并检查紧固件的状态。
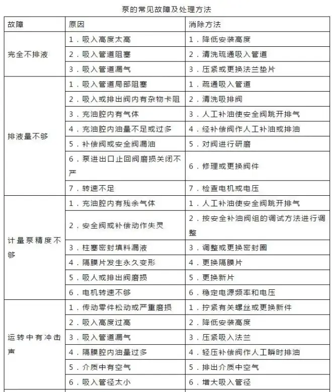
12、计量泵的日常管理维护
(1)计量泵的日常管理
a.应保持油箱内有一定油位,并定时补充。
b.填料密封处的泄漏量,每分钟不超过8~15滴。若泄漏量超过时,应及时处理。
c.注意观察各主要部位的温度情况,电机温度不超过70℃;传动机箱内润滑油温度不超过65℃;填料函温度不超过70℃;若泵长期停用,应将泵缸内的介质排放干净,并把表面清洗干净,外露的加工表面涂防锈油。
(2)泵的常见故障及处理方法

13、管道阀门的运营管理与维护
污水厂常见的工艺管道有污水管、污泥管、药液管、压缩空气管、给水管、沼气管等。一般可以按其输送介质的不同分为液体输送管道和气体输送管道。液体输送管道又可分为有压液体输送管道和无压液体输送管道,而气体输送管道多为低压管道,且以空气管道为主。
(1)有压液体输送管道的维护
在污水(压力)管道、污泥管道、给水管道等系统管多采用钢管,运行中可能出现的异常问题及解决办法如下。
①管道渗漏
一般由于管道的接头不严或松动,或管道腐蚀等均有可能引起产生漏水现象,管道腐蚀有可能发生在混凝土、钢筋混凝土或土壤暗埋部分。管沟中管道或支设管道,当支撑强度不够或发生破坏时,管道的接头部容易松动。遇到以上现象引起的管道破漏或渗漏,除及时更换管道、做好管道补漏以外,应加强支撑、防腐等维护工作。
②管道中有噪声
管道为非埋地敷设时,能听到异常噪声,主要原因是:a.管道中流速过大;b.水泵与管道的连接或基础施工有误;c.管道内截面变形(如弯管道、泄压装置)或减小(局部阻塞);d.阀门密封件等不见松动而发生震动。以上异常问题可采取相应措施解决,如更换管道或阀门配件,改变管道内截面或疏通管道,做好水泵的防震和隔震。
③管道产生裂缝或破损(泡眼)
如由于管线埋设过浅,来往载重车多,以致压坏;闸阀关闭过紧而引起水锤而破坏;管道受到杂散土壤电流侵蚀而破坏;水压过高而损坏。发生裂缝或破坏应及时更换管道。
④管道冻裂
动管道敷设在土壤冰冻深度以上时,污水(泥)管道容易受冰冻而胀裂。这种问题的解决办法有重新敷设管道,重新给污水管道保温(如把管道周围土壤换成矿渣、木屑或焦炭,并在以上材料内垫20~30cm砂层),或适当提高输送介质的温度。
(2)无压液体输送
污水处理厂(站)无压输送管道,多为污水管、污泥管、溢流管等,一般为铸铁管、砼管(或陶土管)承插连续,也有采用钢管焊接连接或法兰连接的。无压管道系统常见的故障是漏水或管道堵塞,日常维护工作在于排除漏水点,疏通堵塞管道。
①管道漏水
引起管道漏水的原因大多数是管道接口不严,或者管件有砂眼及裂纹。接口不严引起的漏水,应对接口重新处理,若仍不见效,须用手锤及弯形凿将接口剔开,重新连接;如果是管段或管件有砂眼、裂纹或折断引起漏水,应及时将损坏管件或管段换掉,并加套管接头与原有管道接通,如有其他的原因,如震动造成连接部位不严,应采取相应措施,防止管道再次损坏。
②管道堵塞
造成管道堵塞的原因除使用者不注意将硬块、破布、棉纱等掉入管内引起外,主要是因为管道坡度太小或倒坡而引起管内流速太慢,水中杂质在管内沉积而使管道堵塞。若管道敷设坡度有问题,应按有关要求对管道坡度进行调整。堵塞时,可采取人工或机械方式予以疏通。维护人员应经常检查管道是否漏水或堵塞,应做好检查井的封闭,防止杂物落下。
(3)压缩空气管道的常见故障及排除方法
压缩空气管道的常见故障有以下两种。
①管道系统漏气
产生漏气的原因往往是因为选用材料及附件质量或安装质量不好,管路中支架下沉引起管道严重变形开裂,管道内积水严重冻结将管子或管件胀裂等。
②管道堵塞
管道堵塞表现为送气压力、风量不足,压降太大。引起的原因一般是管道内的杂质或填料脱落,阀门损坏,管内有水冻结。排除这类故障的方法是清除管内杂质,检修或更换损坏的阀门,及时排除管道中的积水。
14、闸门、阀门日常管理维护
(1)闸门与阀门的使用及保养
a.闸门与阀门的润滑部位以螺杆、减速机构的齿轮及蜗轮蜗杆为主,这些部位应每三个月加注一次润滑脂,以保证转动灵活和防止生锈。有些闸或阀的螺杆是裸露的,应每年至少一次将裸露的螺杆清洗干净涂以新的润滑脂。有些内螺旋式的闸门,其螺杆长期与污水接触,应经常将附着的污物清理干净后涂以耐水冲刷的润滑脂。
b.在使用电动闸或阀时,应注意手轮是否脱开,板杆是否在电动的位置上。如果不注意脱开,在启动电机时一旦保护装置失效,手柄可能高速转动伤害操作者。
c.在手动开闭闸或阀时应注意,一般用力不要超过15kg,如果感到很费劲就说明阀杆有锈死、卡死或者闸杆弯曲等故障,此时如加大臂力就可能损坏阀杆,应在排除故障后再转动;当闸门闭合后应将闸门手柄反转一二转,这有利于闸门再次启动。
d.电动闸与阀的转矩限制机构,不仅起过扭矩保护作用,当行程控制机构在操作过程中失灵时,还起备用停车的保护作用。其动作扭矩是可调的,应将其随时调整到说明书给定的扭矩范围之内。有少数闸阀是靠转矩限制机构来控制闸板或阀板压力的,如一些活瓣式闸门、锥形泥阀等等,如调节转矩太小,则关闭不严;反之则会损坏连杆,更应格外注意转矩的调节。
e.应将闸和阀的开度指示器指针调整到正确的位置,调整时首先关闭闸门或阀门,将指针调零后再逐渐打开;当闸门或阀门完全打开时,指针应刚好指到全开的位置。正确的指示有利于操作者掌握情况,也有助于发现故障,例如当指针未指到全开位置而马达停转,就应判断这个阀门可能卡死。
f.长期闭合的污水阀门,有时在阀门附近形成一个死区,其内会有泥沙沉积,这些泥沙会对蝶阀的开合形成阻力。如果开阀的时候发现阻力增大,不要硬开,应反复做开合动作,以促使水将沉积物冲走、在阻力减小后再打开阀门。同时如发现阀门附近有经常积砂的情况,应时常将阀门开启几分钟,以利于排除积砂;同样对于长期不启闭的闸门与阀门,也应定期运转一两次,以防止锈死或者淤死。
(2)闸门、阀门的常见故障及解决办法
a.阀门的关闭件损坏及解决办法
损坏的原因有关闭件材料选择不当;将闭路阀门经常当作调节阀用,高速流动的介质使密封面迅速磨损。解决办法是查明损坏原因改用适当材料或闭路阀门不当作调节阀用。
b.密封圈不严密
密封圈与关闭件(阀体与阀座)配合不严密时,应修理密封圈。阀座与阀体的罗纹加工不良,因而阀座倾斜,无法补救时应予更换。拧紧阀座时用力不当,密封部件受损坏,操作时应当适当用力以免损坏阀门。阀门安装前没有遵守安装规程,如没有很好清理阀体内腔的污垢与尘土,表面留有焊渣、铁锈、尘土或其他机械杂质,引起密封面上有划痕、凹痕等缺陷引起阀门故障。应当严格遵守安装规程,确保安装质量。
c.填料室泄漏填料室内装入整根填料,应选用正确方法填装填料。

