每周1原料 | 瑞鲍迪苷M代糖潜力原料之一,合法化任重道远
文:Lisa
8月4日,有10款食品添加剂新品种收到延期通知书,其中包括瑞鲍迪苷M(Reb M),为什么瑞鲍迪苷系列成分在国内的合法化这么难?

图源:国家卫健委
01
什么是瑞鲍迪苷M(Reb M)
Reb M是甜菊糖中的重要组成成分,但植物中含量比较少。
甜叶菊叶片中Reb A含量较高,也仅有叶子干重的3%左右 ,Reb M更少,仅有1%,因为含量少,提取和精加工的成本很高,很难大规模量产。
目前发现提取获得的甜菊糖苷中有40多种糖苷化合物成分,包括甜菊苷、Reb A、B、C、D、E、F、M、N、O 以及杜克苷A、甜茶苷及甜菊双糖苷等。
Reb M和Reb D是被市场认可口感最接近蔗糖的单苷。它几乎没有甜菊苷和Reb A 存在的苦味、金属或甘草味和挂舌感,Reb D、M,具有口味纯正、口感好、甜度更高等优点,是甜菊糖苷中的高端成分。纯度高于 95% 的Reb M,甜度是蔗糖的200 倍。
卫健委官网显示,瑞鲍迪苷A、M多次被受理,可见它技术创新和上市推进的热度。

来源:卫健委官网
02
为什么Reb系列成分合法化那么难
Reb M主要利用酶改性、合成生物法批量生产。基因工程技术用于食品开发、生产,在国内合法化任重道远,目前还没有任何一款基于基因工程技术开发的合规食品。
生产高含量Reb D和Reb M目前主要有2种方法,一是优化培育,提高甜叶菊优良品种中Reb M和Reb D的含量;第二种是用生物合成发酵法生产。随着酶改制工艺的技术突破,目前国际上以甜叶菊与甜菊糖苷为基础的发酵法,制成RebD与RebM为主。
间接生物合成方法:采用基因改造大肠杆菌,发酵生产RebA,在RebA的基础上可进一步得到RebD和RebM。也可以用市售的低纯度RebA为原料发酵得到RebD、M等产品。
直接发酵或生物转化方法:使用基因工程改造的酵母菌将糖直接转化为Reb M,这种方法生产的Reb M 已不属于植物来源。需要标记为采用特殊方式生产的甜菊糖苷。这是目前甜菊糖苷产品研发中最热门的一种,但在法规上还有很长的一段要走。
03
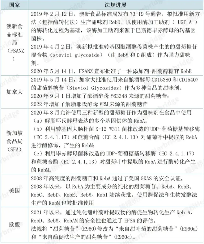
国外法规进展
甜菊糖苷作为甜味剂被广泛地应用于食品行业中。美国、欧盟、加拿大、巴西、印尼等国家以及把甜菊糖苷视为常规的甜味剂用于食品开发。
对于Reb系列单一成分,美国、澳新、加拿大、新加坡等国都不同程度批准采用酶发酵法、基因工程菌合成法获得的产品合规化。
这种产品毕竟与甜叶菊中天然提取的成分不同。在各国的法规认可上有特殊的标签要求。

制图:植提桥
信息源:根据公开资料整理
据Innova Market Insights数据,在2016年至2020年间,全球推出的含有甜菊糖的产品数量每年增长达16%以上。
04
国内法规
目前国内法规仍然仅限甜叶菊提取来源的甜菊糖苷作为食品添加剂使用,其他任何单一成分均没有获得法规批准。Reb系列成分在国内合法化生产和推广,恐怕还有很长的路要走。
l《GB 1886.355-2022 食品安全国家标准 食品添加剂 甜菊糖苷》以甜叶菊(Stevia Rebaudiana Bertoni)叶为原料,经提取、精制而得的食品添加剂甜菊糖苷。
l《食品安全国家标准 食品添加剂使用标准》(GB 2760-2014)中规定,甜菊糖苷可在风味发酵乳、冷冻饮品、蜜饯凉果、熟制坚果籽类、糖果、糕点、餐桌调味料、调味品、饮料类、果冻、膨化食品和茶制品这些食品类别中使用,并分别规定了对应的最大使用量(以甜菊醇计)。
哪些企业布局Reb系列成分生产
目前,甜菊糖及单一组分开发的企业主要有莱茵生物、泰莱集团、宜瑞安、ADM、帝斯曼、嘉吉等。
泰莱集团2017年收购甜叶菊解决方案公司Sweet Green Fields(SGF)15%的股权,2020年全资收购。宜瑞安2020年收购了谱赛科75%的股权,谱赛科大约80%的甜叶菊为改良新品种StarLeaf,Reb D和Reb M成分比常规品种多20%。
帝斯曼通过解脂耶氏酵母菌株发酵Reb A 生产RebM ;嘉吉使用基因工程面包酵母将玉米葡萄糖发酵成Reb D 和Reb M。
国内,2019年山东三元生物科技股份有限公司生物法生产功能糖项目(布局年产Reb M 3000吨);2022年莱茵生物成立合成生物技术应用公司,收购施宇甜生物科技的甜菊糖微生物酶转化工艺技术、生产设备、以及美国FDA的GRAS认证资质。今年金城医药也布局Reb M项目,目前处于研发阶段,未产业化生产。
参考来源:
1、甜菊糖|展望糖未来, 甜菊糖团队,20220612
2、成果推广:微生物发酵法或酶法生产甜菊糖苷技术项目,石化智汇网,20170908
3、2021年甜菊糖苷有哪些新机会?各国甜菊糖苷法规更新汇总,RegASK法规咨询,20210615
4、一探究竟 | 国内甜菊糖慢热 Why?宁波绿之健药业20190614 宁波绿之
5、酶法改质、发酵、育种,哪个才是未来甜菊糖的最佳来源?食研汇FTA,20191111
6、莱茵生物 | 点评:布局合成生物学,竞争壁垒持续提升, 食品饮料光头阳线,20221104
7、甜菊糖|甜味剂主力军之一,甜菊糖团队,20220717

