2022年中国热熔断体市场竞争格局、应用分布及行业市场规模分析[图]

热熔断体,又称温度保险丝,是一种一次性动作而不可复位的装置,广泛应用于设备的热保护,在故障条件下防止一个或多个部位达到危险的温度。当热熔断体被暴露在超过额定温度的环境并达到足够长的时间时,热熔断体会自动熔断,从而将电路断开。
热熔断体被广泛应用于家用电器、汽车电子、电动工具、消费电子、工业设备及通信设备等领域。其中,家用电器是全球及中国热熔断体最重要的应用领域。
中国热熔断体下游应用市场格局分布图

资料来源:共研产业咨询(共研网)
2019年,中国热熔断体市场规模为10.41亿元,2021年,我国新冠疫情控制相对较好,较早从疫情中恢复生产,全球电子电器产品的订单更多地集中到中国,促进中国热熔断体市场高速发展,2022年中国热熔断体市场规模约13亿元。
2017-2022年中国热熔断体市场规模

资料来源:共研产业咨询(共研网)
2000年之前,中国热熔断体市场长期依赖进口,日本、美国的热熔断体品牌占据中国市场绝大部分份额。进入新世纪之后,在我国家用电器市场蓬勃发展的有力推动下,本土热熔断体企业相继创立。而同期,为了抢占中国市场,同时利用中国相对便宜的人力成本开展国际竞争,国外热熔断体龙头企业如田村、美国艾默生等也将工厂设到中国,使中国热熔断体行业形成优胜劣汰的市场化竞争的格局。在与世界级企业同台交流与竞争中,我国热熔断体行业的本土骨干企业完成了热熔断体的国产化进程,逐渐抢占国外品牌在中国的市场份额,实现了进口替代。
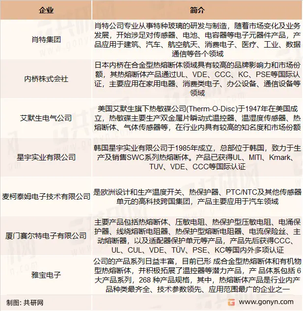
热熔断体主要竞争企业

资料来源:共研产业咨询(共研网)
雅宝电子主要产品为合金型热熔断体A系列、P系列及有机物型热熔断体BF系列,2021年雅宝电子合金型热熔断体A系列产量42102万个;合金型热熔断体P系列产量15439万个;有机物型热熔断体BF系列产量16240万个。
2019-2021年雅宝电子热熔断体产量

资料来源:共研产业咨询(共研网)
更多本行业详细的研究分析见共研产业咨询(共研网)《2023-2029年中国热熔断体市场全景调研与投资前景分析报告》,同时共研产业咨询(共研网)还提供产业数据、产业研究、政策研究、产业链咨询、产业图谱、产业规划、可行性分析、商业计划书、IPO咨询等产品和解决方案。