看完一建机电第一人“苏婷”的考前冲刺笔记,感觉机电就是小儿科

一建机电这科和其他科目不同,它给我的感觉就是知识分散,记忆内容多,题目分析难,出题不按套路来,好像每一个知识点都是重点,所以咱们在最后这几天复习中,一定要有侧重点,挑重点、考点复习!

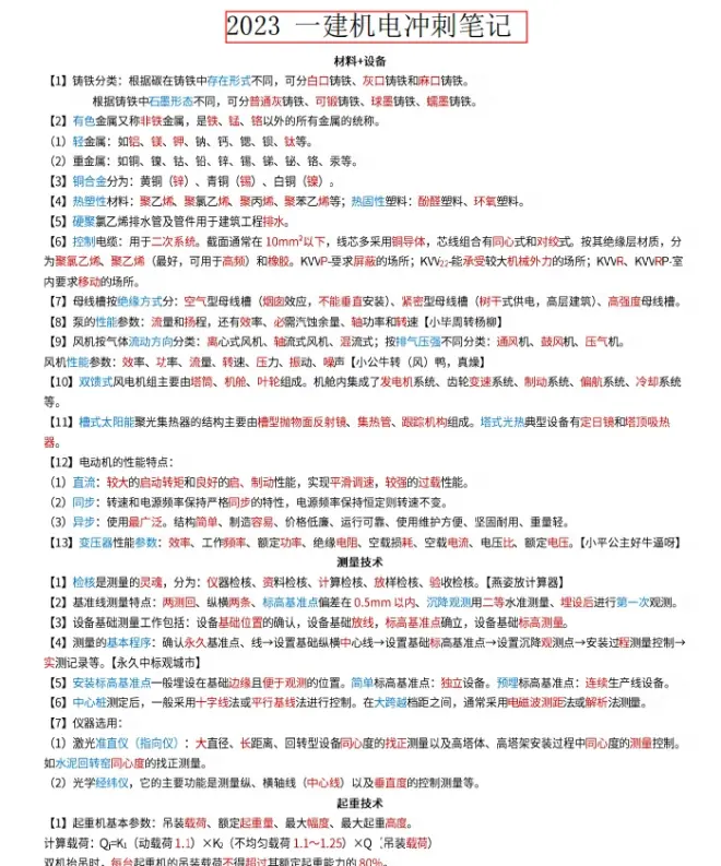
对于咱们备考的人来说,找重点、考点真的是太难了,不如直接看机电大神苏婷帮我们总结好的备考神器;苏婷老师的这套《2023一建机电冲刺笔记》,涵盖95%的一建机电考点,全是精华,直接背,吃透稳稳上岸。

一建机电第一人苏婷整理的《2023一建机电冲刺笔记》,将一建机电全书浓缩成24页纸,汇总了近8年真题高频考点+23年最新命题大纲 ,将必考点和重点用红色、蓝色标注清楚,清晰明了,还没有背的赶紧打印出来,一天背一小时,考试多拿50分!


篇幅有限
下方留言:冲刺,之后点击头像私信:33,得完整版