广汽三菱“倒下了” 东风雪铁龙、东风标致、长安马自达还会远吗
据乘联披露,6月份国内狭义乘用车市场零售量为189.4万辆,同比下降2.6%,环比增长8.7%,而1-6月份累计销量为952.4万辆,同比增长2.7%。受疫情影响经济下行,车市整体虽有回暖迹象,但也是几家欢喜几家愁。

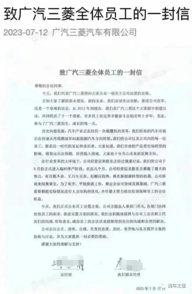
不幸的是,广汽三菱传来不好的消息,一封致员工的信拉开帷幕。因销量呈断崖式下降,接下来会怎样不加以猜测。其实吧,4月上海国际车展的缺席就说明问题了,销量已无力回天,主销车型欧蓝德1-6月销量达8895辆,劲炫1622辆,奕歌1262辆,上万的销量如何支撑庞大的运作体系。难怪比亚迪老王口出狂言,月销个位数的车型还生产它干嘛?

面对市场的竞争的加剧,不说优胜劣汰,越来越多的车企将面临倒闭或被吞并,尤其是抗风险弱的或年销量较少的,以及连年亏损的是迟早之事。一边是树倒猢狲散,一边是挣得锅满瓢满,形成鲜明对比才有老王的沾沾自喜,尤其是在新能源汽车板块,比亚迪、特斯拉、广汽埃安为头部阵营的销量颇为亮眼,就拿比亚迪汽车来说,1-6月零售销量达1154573辆,卖到井喷着实有些看不懂。要知道,这个销量是主流品牌一年的总销量,甚至是很多厂商根本不可能达到的高度。其次增长较快的还有广汽埃安,1-6月零售量达209336辆,随着昊铂GT新车型的上市,会进一步蚕食市场份额。

说白了,市场容量就那么大,有吃饱的就有挨饿的,再说了,汽车总体销量呈下降态势,燃油车仍然是主销车型,但从长远来看,燃油车将逐渐被新能源汽车所替代,用户更换的需求量还是相当可观的,之所以造车新势力会前赴后继占领这一制高点,如特斯拉、理想、小鹏、哪吒、蔚来等车企蚕食各自细分市场份额,加上比亚迪汽车的异军突起,蚕食了很多主流品牌的市场份额。

就拿东风日产来说,连续几年的百万销量大户,如今的东风日产销量下滑严重,1-6月零售同比跌幅达-24.9%,是前十排行跌幅最大的,尽管A级轿车是片红海,轩逸家族1-6月销量达164473辆,捍卫了燃油车王者风范。但SUV车型奇骏自从采用三缸发动机后就一落千丈,奇骏1-6月销量为4284辆,奇骏荣耀1-6月销量为21476辆,幸好轩逸家族销量坚挺,不然跟奇骏一样就惨了。本就雪上加霜,还合并了启辰汽车以及豪华品牌英菲尼迪这两个难兄难弟,东风日产1-6月零售销量为336129辆,如此下去,苦日子在后头呢。

不仅东风日产现状如此,东风旗下的东风雪铁龙、东风标致、DS也是岌岌可危。按说各细分市场竞争都很残酷,标致408也很有竞争力,品质好性价比也不错,售价算得上亲民,但就一直萎靡不振,只能说营销没做好舆论传播跟不上,靠一味的降价是不能自救的,国人素来是买涨不买跌的。东风旗下的几个品牌也是半死不活的,风光、风行、风度可以忽略不计了,唯有风神尚好一些。

同样是合资品牌的长安福特、长安马自达,都是百年的老品牌,销量照样不济,一旦失去了发动机变速箱优势,只会更惨,长安福特可以说全线崩溃,曾经的福克斯没有当家花旦角色,没个挑大梁的的确挺可悲的。而长安马自达仅靠昂克赛拉苦苦支撑,即便如此,上半年也只销售12024辆,加上SUV车型的马自达CX-5零售也只有5215辆,CX-50也行为4661辆,一直以来不温不火的,高峰值时年销量也就20万出头,包括合并了一汽马自达也不见好转。

除此之外,北京现代、悦达起亚同样在苦苦地挣扎,尤其是悦达起亚,销量一落千丈,跌到谷底难以自拔,曾经的千里马车型一炮走红,接下来的起亚EV6能否带好运,在新能源市场挽回颜面。说来也怪,全球市场也只有中国持续低迷,其它地区普涨。还有未提及到的合资品牌就不多说了。同样面临出局的自主品牌里,如东南汽车,凯翼汽车,斯威汽车等也将有可能会逐渐消亡,包括造车新势力的威马汽车,还是那句话,没有销量支撑都将被市场淘汰。

事实上,随着自主品牌的崛起,造车技术越来越精湛,品质品控与合资品牌越拉越近,以及新能源汽车快速发展的加持,不断地吞噬合资品牌市场份额是大势所趋,即便是大众、通用、福特、本田、丰田等这样的老牌劲旅,同样具有很大的杀伤力,销量节节败退让传统车企苦不堪言颜面扫地,但平心而论,造车技术还得看齐合资品牌,即便是混动车型亦是如此。

最后:随着经济下行,大鱼吃小鱼的局面会进一步恶化。但真正具有颠覆性的还是新能源汽车,尽管自主品牌技术方面还不是很成熟,但换道超车抢占了先机,拔得头筹是跟合资品牌抗衡最佳时机。

