23上教资笔试科目三初中生物往年真题含完整答案解析2023年教师资格证笔试科三初中生物
距离23上教资笔试还有一个月的准备时间,不知道备考的小伙伴复习到哪一步了呢?
一般来讲大部分考生只需要考科目一科目二就可以,但如果你是报考的中学科目,那就还需要多考一个科目三。
虽然教资笔试科三分数占比没有科一科二高,但也是必须考过的,每年科三备考重点就那些内容,万变不离其宗,只要你掌握其中的规律,就可以轻轻松松的通过教资笔试科三的考试
教资笔试初中跟高中,科目三考察的内容不一样,要想了解以往科三考察哪些内容,最有效最直接的方法就是刷真题。
尤其是最近一年的真题,因为它是最能反应近期教资笔试科三要考察的内容,所以学姐这里已经给你准备好了初中生物的历年真题,22年下到2013年上,共计17套,每一套都有带有答案解析。













以上就是23年教资笔试科目三初中生物历年真题
因为内容太多,只能展示部分
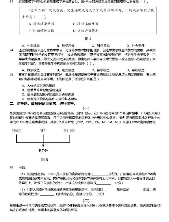
如果有问题可以评论区留言