著作权领域刑事罪名的思考

涉及到著作权领域的刑事罪名,有两个法条,在《刑法》第217条“侵犯著作权罪”,第218条“销售侵权复制品罪”。由于《刑法》第217条中使用“复制发行”的表述,“复制”与“发行”之间没有连接词或标点符号,导致“侵犯著作权罪”与“销售侵权复制品罪”规制范围不清晰。此外,由于司法解释未明晰“违法所得数额”等概念的构成,实践中对于罚金数额的判断存在一定混乱的情形。文章结合《关于办理侵犯知识产权刑事案件适用法律若干问题的解释》的征求意见稿对于上述问题进行分析。
一、《刑法》第217条与《刑法》第218条的关系存在争议
(一)现有司法解释对两个法条关系区分:“复制发行”应为“复制or发行”或“复制+发行”
根据现有司法解释,《刑法》第217条中的“复制发行”包括单独的复制行为、发行行为、或者复合的“复制+发行”行为。根据《著作权法》对“发行权”的规定,“销售”是常见的发行行为,这就导致了仅销售侵权产品的行为若被纳入《刑法》217条的规制范围,实质上导致《刑法》第218条“销售侵权复制品罪”被架空。

(二)司法实务:依据“首次销售”与“转售”进行区分
司法实务在现有司法解释的框架下,认为《刑法》第217条中“发行”中的“销售行为”特指“首次销售”,即仅仅实施首次销售行为纳入侵犯著作权罪的规制范围;《刑法》第218条中的“销售行为”仅指发行之后的“转售行为”。例如,在2019年姜某某销售侵权复制品案[1]中,姜某某从陈某某处购买3464盒“大班高达”模型后,在其所经营“智诚玩具店”淘宝网店进行销售,法院判决其成立销售侵权复制品罪。再例如,在2020年北京宏坤润博文化传播有限公司、张亚坤销售侵权复制品案[2]中,被告人张亚坤多次批量购买被侵权作品的盗版图书,用于在宏坤公司下属的天猫网店销售,构成销售侵权复制品罪。
其实,依据“首次销售”与“转售”进行区分的标准,笔者认为该“首次销售”实质上隐含了复制这一行为,首次销售应是复制者复制完毕后的必要后续行为,也就是说,司法实务中,对于第217条中的“发行”秉持的是“复制+发行”,再次销售行为依据218条进行规制。
(三)征求意见稿:态度发生转变,《刑法》第217条的“复制发行”应为“复制+发行”和“仅复制行为”
2023年1月,最高人民法院、最高人民检察院就《关于办理侵犯知识产权刑事案件适用法律若干问题的解释》发布征求意见稿,征求意见稿的第十条将《刑法》第217条的“复制发行”解释为“既复制又发行或者复制后尚待发行”,即删除了“仅销售”的情形。

最高检于2020年发布“2020年度检察机关保护知识产权典型案例之上海李某某等侵犯著作权案”就是遵循了征求意见稿中的态度。“对于行为人明知制造者或经销商制造、销售的是侵权复制品,仍采购并予以销售,应认定行为人构成第218条的“销售侵权复制品罪”。对于行为人参与、帮助他人实施侵犯著作权犯罪,只是在分工上处于销售环节,则构成侵犯著作权罪的共犯。”[3]本案被告杜某某不仅对外销售侵权复制品,还购买正版乐高玩具供李某某等人仿制侵权产品,帮助租赁厂房供侵权产品包装、仓储等,应当认为其销售侵权产品的行为是其侵犯著作权犯罪的后续环节,以侵犯著作权罪一罪定罪处罚。
二、《刑法》第217条与《刑法》第218条的罚金数额确定
(一)司法解释规定了罚金数额确定的方式
根据《最高人民法院、最高人民检察院关于办理侵犯知识产权刑事案件具体应用法律若干问题的解释(三)》的规定,对于侵犯知识产权犯罪的,应当综合考虑犯罪违法所得数额、非法经营数额、给权利人造成的损失数额、侵权假冒物品数量及社会危害性等情节,依法判处罚金。罚金数额依照违法所得数额、非法经营数额、刑罚进行确定。

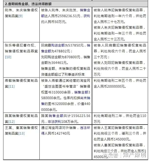
(二)司法实践:罚金数额确定比较混乱
以“销售侵权复制品罪”为例检索案件进行分析发现,司法实践中法院对于罚金数额的确定比较混乱。例如将下表中的“北京某文化传播有限公司、张某坤销售侵权复制品案”与“刘某峰销售侵权复制品案”进行对比,其尚未销售的货值金额接近,但是前案被告判处有期徒刑八个月,缓刑一年,并处罚金人民币十万元;后案被告判处有期徒刑一年,缓刑二年,并处罚金四万元。


(三)征求意见稿明确了非法经营数额、违法所得数额等要件的内涵
司法实践对于罚金数额认定混乱很大部分是由于司法解释对于非法经营数额、货值金额、销售金额、违法所得数额的具体计算不明确。因此,征求意见稿明确了非法经营数额、销售金额、违法所得数额等要件的内涵及计算方式,尤其是明确了违法所得数额中应当扣除的必要支出的范围。

笔者通过案例分析,结合自己办理案件中遇到的问题、疑点,归纳总结上述内容,不当之处欢迎批评指正。
(来源:知产力-李淑娟 冯亚萍 上海融力天闻律师事务所)(图源网络,侵权必删)