欢迎光临散文网 会员登陆 & 注册

广州粤港澳大湾区中小企业创新创业大赛暨“创客广东”报名开启!

2023-07-05 09:24 作者:创业大赛指南  | 我要投稿

各区工业和信息化主管部门,重点产业园区,中小企业,各有关单位:

根据《广东省工业和信息化厅广东省财政厅珠海市人民政府关于举办第八届“创客中国”广东省中小企业创新创业大赛暨第七届“创客广东”大赛的预通知》有关工作要求,在广东省工业和信息化厅、广州市人民政府的指导下,广州市推进粤港澳大湾区建设领导小组办公室的支持下,由广州市工业和信息化局、广州市黄埔区人民政府、广州开发区管委会主办,西安电子科技大学广州研究院承办的第一届广州粤港澳大湾区中小企业创新创业大赛暨2023年“创客广东”广州地市赛(以下简称“大赛”)已于6月16日正式启动。现将有关事项通知如下:


一、大赛背景

  为贯彻党的二十大精神,落实“支持中小微企业发展”“支持专精特新企业发展”“建设现代化产业体系”要求,锚定省、市经济工作会议高质量发展首要任务,结合广州“坚持产业第一、制造业立市”战略部署,充分发挥我市产业基础雄厚、中小企业集聚优势,广州市专精特新产业学院公共服务平台优势,以及我市龙头企业的技术、资金、人才和产业布局优势,以数字化转型、网络化协同、智能化改造、绿色化提升为抓手,大力支持中小微企业发展,形成大企业带动中小企业发展、中小企业为大企业注入活力的融通发展格局,提升中小企业创新能力为中小微企业发展营造好的政策和制度环境,构建创新协同、产能共享、供应链互通的新型产业发展生态。


二、大赛主题

  创客广东匠心南粤成就湾区


三、组织架构

  指导单位:广东省工业和信息化厅、广州市人民政府

  主办单位:广州市工业和信息化局、广州市黄埔区人民政府、广州开发区管委会

  支持单位:广州市推进粤港澳大湾区建设领导小组办公室

  承办单位:西安电子科技大学广州研究院


四、专题设置

  大赛设置2个专题,即第七届“创客广东”广州市中小企业创新创业大赛(下统称“广州地市赛”)和“四化赋能”专项赛(下统称“‘四化’专项赛”)。广州地市赛和“四化”专项赛为不同的评分规则,企业和团队(下统称“参赛者”)均可报名,参赛者可同时报名参与两个专题的赛事。(评分标准见附件2)


五、参赛条件

(一)广州地市赛参赛条件

  以“创客广东”省赛下设的8个领域为基础,广州地市赛通过将部分领域合并评比的方式,共设置4条赛道,分别是:(1)新一代信息技术(包括新一代电子信息、软件与信息服务)&半导体与集成电路&智能家电;(2)智能制造&机器人;(3)生物医药与健康;(4)新材料(包括先进材料、前沿新材料)&新能源。(行业领域见附件6)


企业组 

(1)在中国境内及港澳台地区注册,符合《中小企业划型标准规定》(工信部联企业〔2011〕300号)的中小微企业。

(2)参赛项目已进入市场,具有良好发展潜力。

(3)拥有自主知识产权且无产权纠纷,无不良记录。

(4)往届“创客中国”大赛区域(专题)赛获得一、二、三等奖的参赛项目,不参加本届赛事。 


创客组 

(1)遵纪守法的个人或团队。 

(2)团队的核心成员不超过5人。

(3)参赛项目的创意、产品、技术及相关专利归属或授权参赛团队,与其它单位或个人无知识产权纠纷。

(4)往届“创客中国”大赛区域(专题)赛获得一、二、三等奖的参赛项目,不参加本届赛事。


(二)“四化”专项赛参赛条件

  面向符合条件的企业和团队进行免费征集参赛,分为行业应用组和概念验证组,参赛选手应满足相应类别的参赛要求。


行业应用组

(1)在广州市内注册,符合《中小企业划型标准规定》(工信部联企业〔2011〕300号)的中小微企业。(划型标准见附件7)

(2)参赛项目在“数字化转型、网络化协同、智能化改造、绿色化提升”方面已有成功的场景应用,为企业“降本增效”成效显著,助力企业高质量发展进入市场。

(3)参赛项目具有一定的典型性,在本领域具有良好发展潜力有良好的行业推广价值。

(4)参赛项目企业拥有自主知识产权且无产权纠纷,无不良记录。


概念验证组

(1)参赛项目在“数字化转型、网络化协同、智能化改造、绿色化提升”方面有完整的解决方案,但还未正式应用或实施,预计实施后能为企业带来“降本增效”。

(2)面向全国高校、科研院所、新型研发机构、企业的科研技术团队均可报名参加,鼓励校企、院企组成“创新联合体”共同参赛。

(3)参赛团队拥有或被授权使用参赛项目的创意、产品、技术及相关专利,与其它单位或个人无知识产权纠纷。

(4)团队遵纪守法,团队的核心成员不超过5人。


六、报名方式及时间

广州地市赛报名

  符合条件的参赛者可通过大赛官网http://i.gdsme.org 注册登记,报名参赛。参赛者应提交完整报名材料,并对所提交材料的真实性、准确性、合法性负责,未注册登记的参赛者不得参加大赛。


报名时间

  广州地市赛和“四化”专项赛均已开始报名,截止时间均为2023年7月10日。

  请各区工信主管部门积极发动辖区内中小企业报名参赛,请各重点产业园区积极发动园区优质企业报名参赛,请各国家专精特新“小巨人”企业和省级专精特新企业积极报名参赛。


其他事项

  大赛不向参赛者收取任何费用。广州地市赛参赛者不可重复报名参加“创客广东”其他地市赛、专题赛,对于重复参赛或剽窃、侵夺他人创新成果,以及用其他不正当手段骗取奖项的参赛者,一经发现取消参赛资格。


七、直接晋级规则

  通过国家专精特新“小巨人”认定且在报名截止之前处于有效期内的企业,可直接晋级广州地市赛复赛(不占用其他企业晋级名额)。


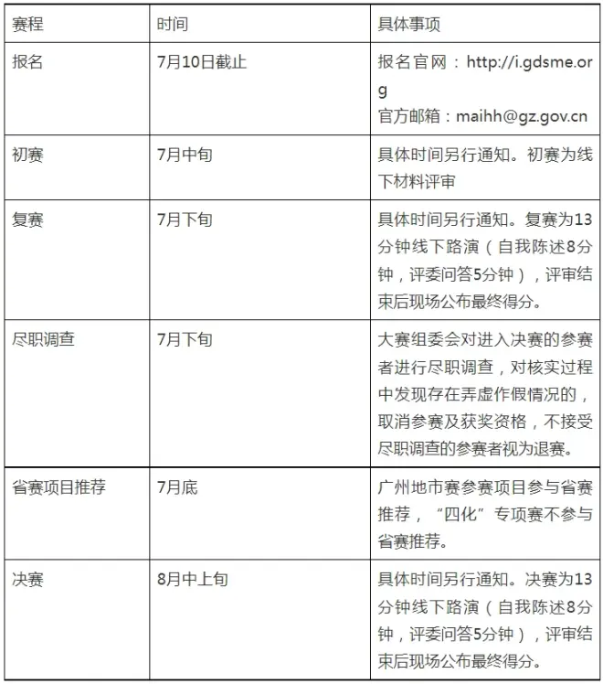
八、赛程安排


九、奖项设置

  广州地市赛、“四化”专项赛决赛分别设置一、二、三等奖和优胜奖。共48个奖项,奖金总额150万元。


邮 箱 bjkcbb@foxmail.com 

更多大赛资讯搜索微信公众号(创业大赛指南) 

了解更多的创新创业大赛、创业资讯、创业政策补贴、高层次人才政策等


来源| 天河软件协会

声明| 平台内容供分享、交流使用,版权归原作者所有,若出处有误或侵犯到原作者权益,请与我们联系删除或授权事宜

广州粤港澳大湾区中小企业创新创业大赛暨“创客广东”报名开启!的评论 (共 条)

分享到微博请遵守国家法律