智研咨询发布:2023年中国氯乙酸行业市场现状调查及投资前景分析报告
为方便行业人士或投资者更进一步了解氯乙酸行业现状与前景,智研咨询特推出《2023-2029年中国氯乙酸行业市场调研分析及发展规模预测报告》(以下简称《报告》)。报告对中国氯乙酸市场做出全面梳理和深入分析,是智研咨询多年连续追踪、实地走访、调研和分析成果的呈现。

为确保氯乙酸行业数据精准性以及内容的可参考价值,智研咨询研究团队通过上市公司年报、厂家调研、经销商座谈、专家验证等多渠道开展数据采集工作,并对数据进行多维度分析,以求深度剖析行业各个领域,使从业者能够从多种维度、多个侧面综合了解2022年氯乙酸行业的发展态势,以及创新前沿热点,进而赋能氯乙酸从业者抢跑转型赛道。

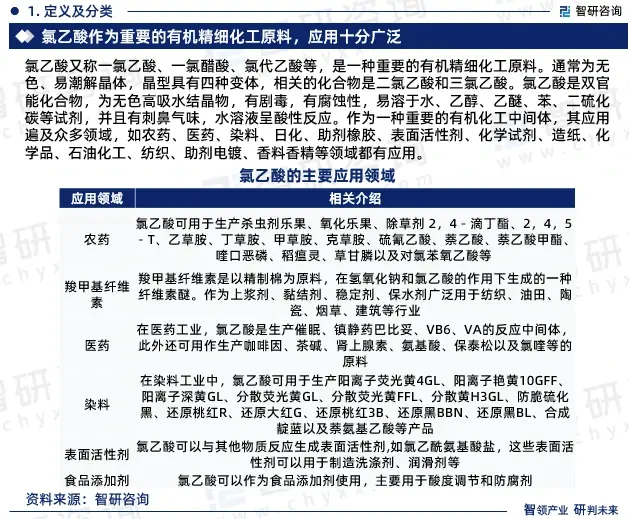
氯乙酸又称一氯乙酸、一氯醋酸、氯代乙酸等,是一种重要的有机精细化工原料。通常为无色、易潮解晶体,晶型具有四种变体,相关的化合物是二氯乙酸和三氯乙酸。氯乙酸是双官能化合物,为无色高吸水结晶物,有剧毒,有腐蚀性,易溶于水、乙醇、乙醚、苯、二硫化碳等试剂,并且有刺鼻气味,水溶液呈酸性反应。
作为一种重要的有机化工中间体,其应用遍及众多领域,如农药、医药、染料、日化、助剂橡胶、表面活性剂、化学试剂、造纸、化学品、石油化工、纺织、助剂电镀、香料香精等领域都有应用。

我国氯乙酸生产起步较晚,在20世纪80年代中期,随着中国石油工业的发展,钻井用助剂羧甲基纤维素用量大幅度上升,中国氯乙酸的生产才开始得到发展。90年代初中国农药除草剂的迅猛发展,进一步刺激了氯乙酸工业的发展。现如今,国内氯乙酸经过多年的发展,已经处于相对平稳的行业状态。在市场经济和政策导向的双重作用下,小散乱污的企业基本退出市场,行业发展环境得到进一步的优化,行业规模也随之不断扩张。据资料显示,2022年我国氯乙酸行业市场规模约为52.67亿元,同比增长6.1%;产量约为74.8万吨,同比增长2.3%;需求量约为68.74万吨,同比增长0.7%。

从行业集中度来看,我国氯乙酸行业长期以来产能过剩,企业数量较多,且产能分散,产能规模大小不一,集中化程度低,竞争激烈,制约了行业整体竞争力的提升。目前国内总氯乙酸企业约80家左右,规模较大的氯乙酸生产企业有河北东华化工、平煤集团开封东大化工、阿克苏诺贝尔氯乙酸化工(泰兴)、山东华泰纸业、河北邦隆化工等。具体来看,我国氯乙酸市场CR5为17.5%。其中河北东华化工市场占比最高,为8.3%。

21世纪以来,我国氯乙酸的产量呈现快速增长趋势,其价格的迅速上涨得益于氯乙酸下游产品(甘氨酸)的市场需求量。但而后的生产规模与技术的落后、无秩序的市场竞争和环保政策的实施、全球金融危机的影响等,使氯乙酸的需求呈下滑趋势。但随着国家对氯乙酸行业的重视和整顿,先进技术的开发和引进,且需求量持续增长的推动下,我国氯乙酸行业开始形成有规模、有秩序地发展,市场前景广阔。
目前,我国氯乙酸的实际现状与国外相比还有差距,问题主要体现在衍生产品的开发与应用还比较欠缺,氯乙酸下游产品的开发与应用将是氯乙酸行业发展的良好机遇。目前,发达国家以氯乙酸为原料生产的除草剂,所占的比例日益增大,随着现代农业的发展和农药种类及性能的开发,除草剂代替人工除草已经成为一种发展趋势,所以氯乙酸的下游产业具有很大的发展潜力。
氯乙酸可应用于农药、医疗、染料、造纸、油田、纺织助剂、表面活性剂、香精香料等各领域,但应用于农药领域所占的比例过大,高附加值化学品领域的应用比例过低,应用于医药、表面活性剂等开发和生产的力度远远不够,急需开发。氯乙酸的下游衍生物有很大的用途,所以学习国外的先进技术和自主开发符合我国国情的新技术,将氯乙酸的生产系统化,形成上、下游一体化的、专业化的、绿色化和品牌化的产业链将是行业的主要发展趋势。

《2023-2029年中国氯乙酸行业市场调研分析及发展规模预测报告》是智研咨询重要成果,是智研咨询引领行业变革、寄情行业、践行使命的有力体现,更是氯乙酸领域从业者把脉行业不可或缺的重要工具。智研咨询已经形成一套完整、立体的智库体系,多年来服务政府、企业、金融机构等,提供科技、咨询、教育、生态、资本等服务。

数据说明:
1:本报告核心数据更新至2022年12月,以中国大陆地区数据为主,少量涉及全球及相关地区数据;预测区间涵盖2023-2029年,数据内容涉及氯乙酸产品产量、市场规模、产品价格等。
2:除一手调研信息和数据外,国家统计局、中国海关、行业协会、上市公司公开报告(招股说明书、转让说明书、年报、问询报告等)等权威数据源亦共同构成本报告的数据来源。一手资料来源于研究团队对行业内重点企业访谈获取的一手信息数据,主要采访对象有企业高管、行业专家、技术负责人、下游客户、分销商、代理商、经销商以及上游原料供应商等;二手资料来源主要包括全球范围相关行业新闻、公司年报、非盈利性组织、行业协会、政府机构及第三方数据库等。
3:报告核心数据基于公司严格的数据采集、筛选、加工、分析体系以及自主测算模型,确保统计数据的准确可靠。
4:本报告所采用的数据均来自合规渠道,分析逻辑基于智研团队的专业理解,清晰准确地反映了分析师的研究观点。
报告目录框架:
第一章 中国氯乙酸概述
第一节 氯乙酸行业定义
第二节 氯乙酸行业特性
第二章 国外氯乙酸市场发展概况
第一节 全球氯乙酸市场分析
第二节 主要国家市场概况
第三章 中国氯乙酸环境分析
第一节 经济发展环境分析
一、国际宏观经济
二、国内宏观经济
第二节 行业相关政策、标准
第四章 中国氯乙酸技术发展分析
第一节 当前氯乙酸技术发展现状分析
第二节 氯乙酸合成方法
第五章 氯乙酸市场特性分析
第一节 氯乙酸集中度分析
第二节 氯乙酸行业SWOT分析
一、氯乙酸行业优势
二、氯乙酸行业劣势
三、氯乙酸行业机会
四、氯乙酸行业威胁
第六章 中国氯乙酸发展现状调研
第一节 中国氯乙酸市场现状分析
第二节 中国氯乙酸产量分析
一、氯乙酸总体产能规模
二、氯乙酸生产区域分布
三、2018-2022年中国氯乙酸产量统计
第三节 中国氯乙酸市场需求分析
一、中国氯乙酸市场需求特点
二、2018-2022年中国氯乙酸市场需求量统计
第四节 中国氯乙酸价格趋势预测分析
一、2022年氯乙酸成本构成
二、2018-2022年中国氯乙酸价格指数
三、未来氯乙酸市场价格走势预测分析
第七章 2018-2022年氯乙酸所属行业经济运行
第一节 2018-2022年氯乙酸所属行业偿债能力分析
第二节 2018-2022年氯乙酸所属行业盈利能力分析
第三节 2018-2022年氯乙酸所属行业发展能力分析
第四节 2018-2022年氯乙酸所属行业企业数量及变化趋势预测分析
第八章 2018-2022年中国氯乙酸行业进出口分析
第一节 2018-2022年氯乙酸出口分析
第二节 2018-2022年氯乙酸进口分析
第九章 主要氯乙酸生产企业及竞争格局
第一节 诺力昂氯乙酸化工(泰兴)有限公司
一、企业概况
二、企业经营情况分析
第二节 广西田东新特化工有限公司
一、企业概况
二、企业经营情况分析
第三节 河南联创化工有限公司
一、企业概况
二、企业经营情况分析
第四节 山东民基新材料科技有限公司
一、企业概况
二、企业经营情况分析
第五节 山东振兴化工有限公司
一、企业概况
二、企业经营情况分析
第十章 氯乙酸企业发展策略分析
第一节 氯乙酸经营策略分析
第二节 中国氯乙酸市场竞争策略建议
第十一章 2023-2029年中国氯乙酸发展趋势预测
第一节 未来氯乙酸行业发展趋势预测
第二节 2023-2029年中国氯乙酸市场规模预测
第三节 2023-2029年中国氯乙酸行业供需预测
第十二章 氯乙酸投资分析
第一节 氯乙酸行业投资风险分析
第二节 氯乙酸行业投资进入壁垒分析
第三节 氯乙酸市场的重点客户战略实施
第四节 氯乙酸项目投资建议
图表目录:部分
图表1:氯乙酸主要应用领域概况
图表2:2012-2021年全球氯乙酸市场规模
图表3:2012-2021年亚洲氯乙酸市场规模
图表4:2012-2021年欧洲氯乙酸市场规模
图表5:氯乙酸主要生产工艺优劣势对比
图表6:行业产业政策
图表7:2012-2021年我国氯乙酸市场规模统计图
图表8:2012-2021年我国氯乙酸供需平衡统计图
图表9:2021年我国氯乙酸需求结构
图表10:2014-2021年中国氯乙酸出口整体情况
图表11:2022年我国氯乙酸出口主要市场分析
图表12:2012-2021年我国氯乙酸价格走势图
图表13:2022-2028年我国氯乙酸行业产销量预测图
图表14:2022-2028年我国氯乙酸市场规模价格预测图
图表15:我国氯乙酸行业部分企业产能统计表
图表16:氯乙酸行业产能集中度
更多图表见正文……
智研咨询作为中国产业咨询领域领导品牌,以“用信息驱动产业发展,为企业投资决策赋能”为品牌理念。公司融合定量分析与定性分析方法,用自主研发算法,结合行业交叉大数据,通过多元化分析,挖掘定量数据背后根因,剖析定性内容背后逻辑,客观真实地阐述行业现状,审慎地预测行业未来发展趋势,为客户提供专业的行业分析、市场研究、数据洞察、战略咨询及相关解决方案,助力客户提升认知水平、盈利能力和综合竞争力。主要服务包含精品行研报告、专项定制、月度专题、可研报告、商业计划书、产业规划等。提供周报/月报/季报/年报等定期报告和定制数据,内容涵盖政策监测、企业动态、行业数据、产品价格变化、投融资概览、市场机遇及风险分析等。