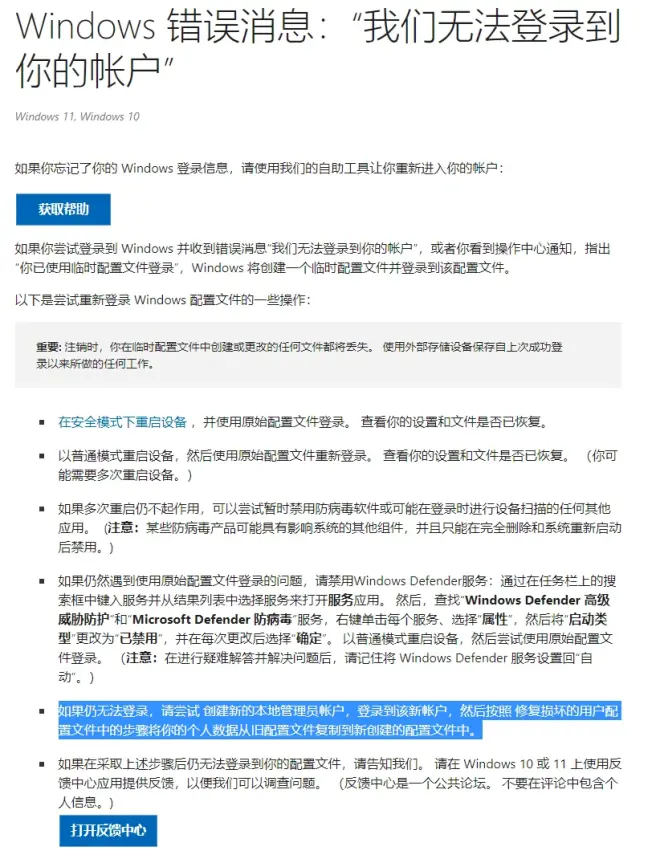
windows11微软账户无法登录解决办法。
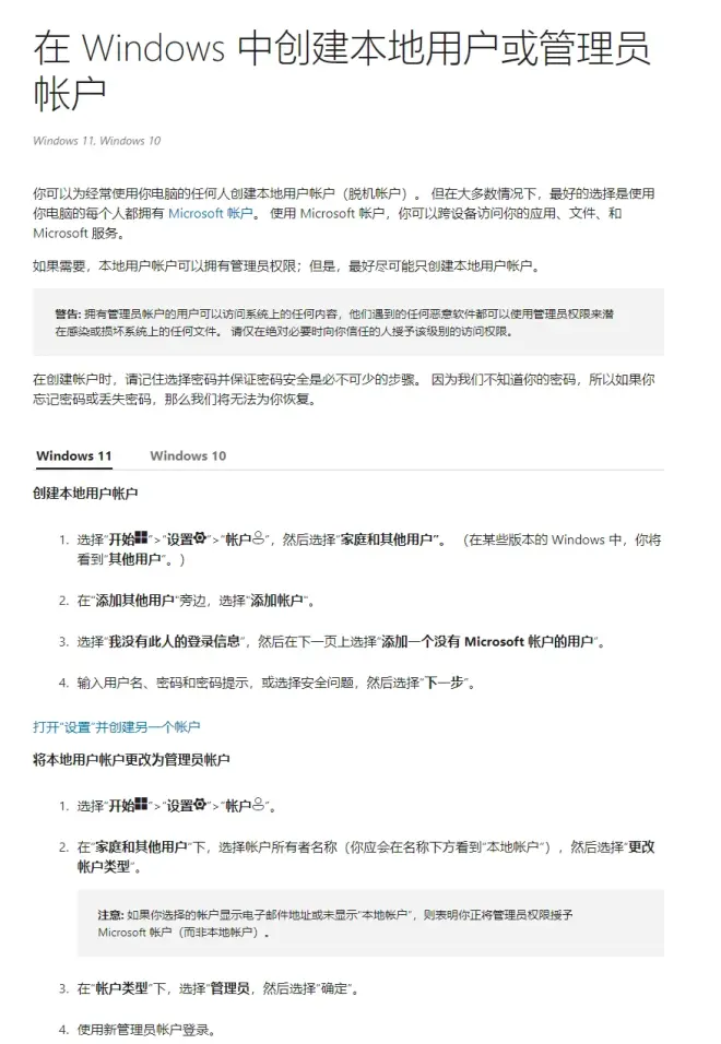
因为刚装了一台WIN11,结果装好后发现微软账户怎么都登不上,不管是改各种DNS还是修改internet选项中的TLS1.X或者在计算机管理服务把Microsoft Account Sign-in Assistant由默认的手动修改为自动等等方法都没用。反复找寻折腾了两个小时,难道真的像贴吧里面的说的用重装系统大法?最后翻微软官网的时候尝试了下微软的办法,果然有用,啥都不用动新建个管理员账户然后用新账户登录直接秒成功了。下面是官网截图跟设置截图。



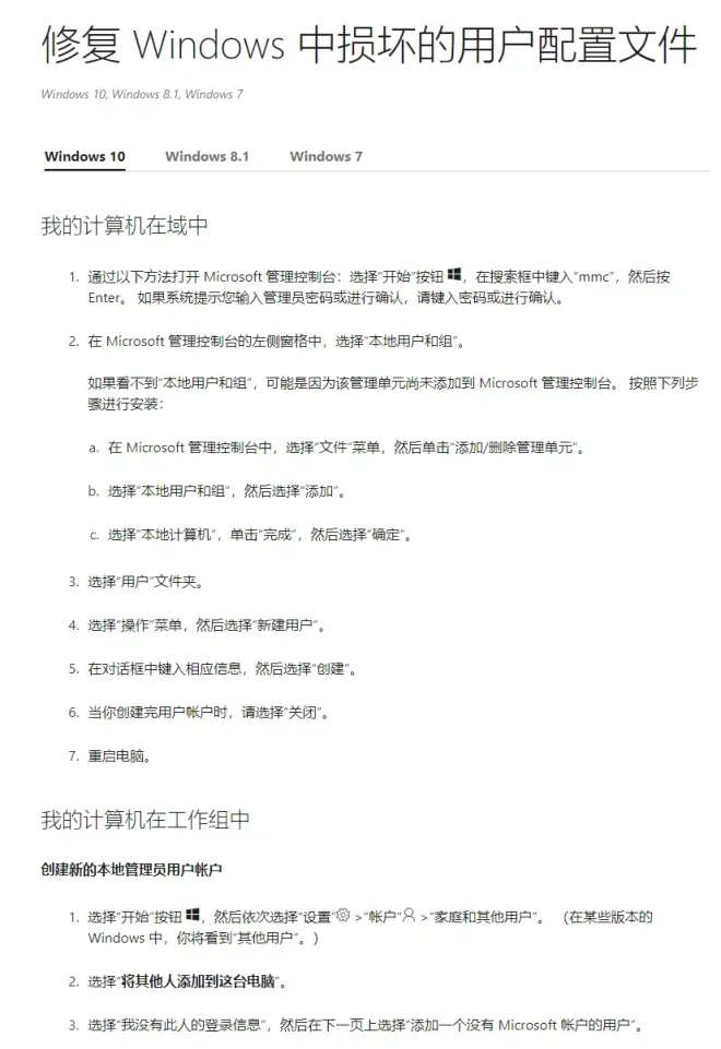
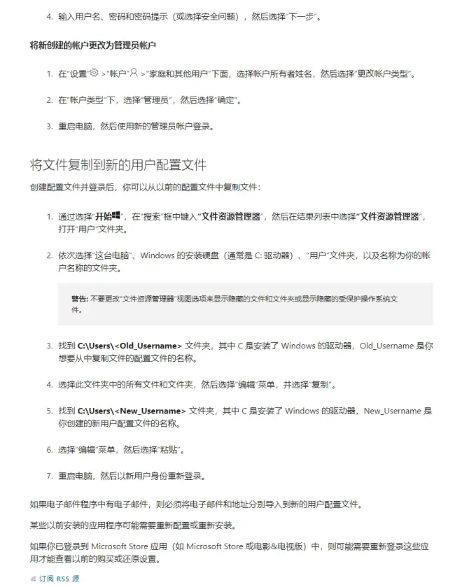
添加完成后老账户不用可以直接删除,如果需要把老账户的配置往新账户复制按照下面这个图操作。



