中国高压电源行业市场运行动态及投资潜力分析报告(2023版)

由智研咨询专家团队精心编制的《2023-2029年中国高压电源行业市场深度监测及未来前景规划报告》(以下简称《报告》)重磅上线,《报告》旨在从国家经济及产业发展的战略入手,分析高压电源行业未来的市场走向,挖掘高压电源行业的发展潜力,预测高压电源行业的发展前景,助力高压电源业的高质量发展。

报告从2022年全国高压电源行业发展环境、产业链、产业基本情况、发展前景等角度,系统、客观的对我国高压电源行业发展运行进行了深度剖析,展望2023年中国高压电源行业发展趋势。《报告》是系统分析2022年度中国高压电源行业发展状况的著作,对于全面了解中国高压电源行业的发展状况、开展与高压电源行业发展相关的学术研究和实践,具有重要的借鉴价值,可供从事高压电源行业相关的政府部门、科研机构、产业企业等相关人员阅读参考。

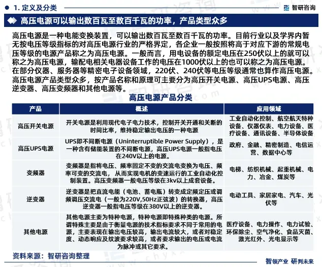
高压电源是一种电能变换装置,可以输出数百瓦至数百千瓦的功率。目前行业以及学界内暂无按电压等级指标的对高压电源行业的严格界定,各企业一般按照将高于对应下游的常规电压等级的电源产品称之为高压电源。一般而言,用电设备的额定电压在250伏以上的就可以称之为高压电源,输配电相关电器设备工作的电压在1000伏以上的也可以称之为高压电源。在部分仪器、服务器等精密电子设备领域,220伏、240伏等电压等级通常也算作高压电源。高压电源产品类型众多,按产品名称和原理可主要分为高压开关电源、高压UPS电源、高压逆变器、高压变频器和其他电源等。

随着5G的来临,中国逐步建立云计算、物联网、大数据、产业互联网和工业互联网在内的“万物智联”的生态系统,云计算、物联网、大数据、产业互联网、工业互联网、轨道交通、新能源电动汽车等行业作为重点发展的战略新兴产业,将成为未来经济发展的主要动力,相关行业的基础建设将为高压电源产品提供大量的应用场景,推动中国高压电源行业市场规模持续扩容,2021年中国高压电源行业市场规模达928.8亿元,同比增长5.4%,预计2023年中国高压电源行业市场规模有望突破1000亿元,从产品价格来看,近年来中国高压电源均价持续走高,2022年中国高压电源均价达1977元/台(套),较2014年中国1945元/台(套)增加了32元/台(套),受产品类型、产品品牌、应用领域、性能参数、厂商价格策略等因素的影响,国内高压电源价格差异明显,其中低值产品价格仅为数百元,部分高值产品售价达数十万元。

随着现代电力电子技术的发展,低频处理技术不断向高频处理技术转变,传统电力电子力学转向现代电力电子力学,高压电源行业具有广阔的发展和应用前景,工业军工浪潮下高压电源产业迅速增长,电信业务增长带来通信电源、直放式电源发展,绿色电源趋势引导光伏逆变器、绿色照明电源、电动汽车电源不断投入市场,随着我国制造业技术不断进步,各类设备等产量不断增大,市场对高性能、高稳定性的高压电源需求量不断上升,预计2028年中国高压电源需求量将达到7414.1万台(套),市场规模有望突破1400亿元,高压电源市场前景广阔。

《2023-2029年中国高压电源行业市场深度监测及未来前景规划报告》内容丰富、数据翔实、亮点纷呈。是智研咨询重要研究成果,是智研咨询引领行业变革、寄情行业、践行使命的有力体现,更是高压电源领域从业者把脉行业不可或缺的重要工具。智研咨询已经形成一套完整、立体的智库体系,多年来服务政府、企业、金融机构等,提供科技、咨询、教育、生态、资本等服务。

数据说明:
1:本报告核心数据更新至2022年12月,以中国大陆地区数据为主,少量涉及全球及相关地区数据;预测区间涵盖2023-2029年,数据内容涉及高压电源行业产量、需求量、市场规模、产品价格等。
2:除一手调研信息和数据外,国家统计局、中国海关、行业协会、上市公司公开报告(招股说明书、转让说明书、年报、问询报告等)等权威数据源亦共同构成本报告的数据来源。一手资料来源于研究团队对行业内重点企业访谈获取的一手信息数据,主要采访对象有企业高管、行业专家、技术负责人、下游客户、分销商、代理商、经销商以及上游原料供应商等;二手资料来源主要包括全球范围相关行业新闻、公司年报、非盈利性组织、行业协会、政府机构及第三方数据库等。
3:报告核心数据基于公司严格的数据采集、筛选、加工、分析体系以及自主测算模型,确保统计数据的准确可靠。
4:本报告所采用的数据均来自合规渠道,分析逻辑基于智研团队的专业理解,清晰准确地反映了分析师的研究观点。
报告目录框架:
第一章 高压电源行业相关概述
第一节 高压电源行业相关概述
一、产品概述
二、产品构成
三、产品用途
第二节 高压电源行业经营模式分析
一、研发模式
二、采购模式
三、生产模式
四、销售模式
第二章 高压电源行业发展环境分析
第一节 中国宏观经济环境分析
一、中国GDP增长情况分析
二、工业经济发展形势分析
三、社会固定资产投资分析
四、全社会消费品零售总额
五、城乡居民收入增长分析
六、居民消费价格变化分析
七、对外贸易发展形势分析
第二节 中国高压电源行业政策环境分析
一、行业监管管理体制
二、行业相关政策
三、下游产业政策
四、行业政策影响分析
第三节 中国高压电源行业技术环境分析
第三章 2018-2022年中国高压电源市场供需分析
第一节 电源行业市场发展概况
一、全球电源行业发展概况
二、中国电源行业发展概况
第二节 中国高压电源市场供给状况
一、2018-2022年中国高压电源产量分析
二、2023-2029年中国高压电源产量预测
第三节 中国高压电源市场需求状况
一、2018-2022年中国高压电源需求分析
二、2023-2029年中国高压电源需求预测
第四节 中国高压电源市场价格分析
第四章 中国高压电源行业产业链分析
第一节 高压电源行业产业链概述
第二节 高压电源上游产业发展状况分析
第三节 高压电源下游应用需求市场分析
一、半导体设备制造需求分析
二、X光机设备制造需求分析
三、净化设备制造需求分析
四、科学研究需求分析
五、行波管放大器制造需求分析
第五章 2018-2022年中国高压电源所属行业进出口状况分析
第一节 2018-2022年中国高压电源所属行业进口分析
一、高压电源进口数量情况
二、高压电源进口金额情况
三、高压电源进口来源分析
四、高压电源进口均价分析
第二节 2018-2022年中国高压电源所属行业出口分析
一、高压电源出口数量情况
二、高压电源出口金额情况
三、高压电源出口流向分析
四、高压电源出口均价分析
第六章 国内高压电源生产厂商竞争力分析
第一节 东文高压电源(天津)股份有限公司
一、企业发展基本情况
二、企业主要产品分析
三、企业销售网络分析
四、企业竞争优势分析
第二节 四川英杰电气股份有限公司
一、企业发展基本情况
二、企业主要产品分析
三、企业销售网络分析
四、企业竞争优势分析
第三节 北京精益达明电子科技有限责任公司
一、企业发展基本情况
二、企业主要产品分析
三、企业主要技术分析
四、企业最新发展动态
第四节 安徼省金屹电源科技有限公司
一、企业发展基本情况
二、企业主要产品分析
三、企业竞争优势分析
四、企业最新发展动态
第五节 广州能达电源技术有限公司
一、企业发展基本情况
二、企业主营业务分析
三、企业竞争优势分析
四、企业主要合作客户
第七章 2023-2029年中国高压电源行业发展趋势与前景分析
第一节 2023-2029年中国高压电源行业投资前景分析
一、高压电源行业发展的影响因素
(一)高压电源行业发展的有利因素
(二)高压电源发展的不利因素
二、高压电源技术的发展趋势
三、高压电源市场前景分析
第二节 2023-2029年中国高压电源行业投资风险分析
一、原材料风险
二、市场竞争风险
三、技术研发风险
四、产品质量控制风险
第三节 2023-2029年高压电源行业投资策略及建议
一、提高产品制造质量水平
二、提升研发技术水平
三、拓展高压电源产品业务应用领域
四、加强和提升运营管理水平
第八章 2023-2029年高压电源企业投资战略与客户策略分析
第一节 高压电源企业发展战略规划背景意义
一、企业转型升级的需要
二、企业做大做强的需要
三、企业可持续发展的需要
第二节 高压电源企业战略规划制定依据
一、国家产业政策
二、行业发展规律
三、企业资源与能力
四、可预期的战略定位
第三节 高压电源企业战略规划策略分析
一、战略综合规划
二、技术开发战略
三、区域战略规划
四、产业战略规划
五、营销品牌战略
六、竞争战略规划
第四节 高压电源企业重点客户战略实施
一、重点客户战略的必要性
二、重点客户的鉴别与确定
(一)重点客户的鉴别
(二)重点客户的确定
三、重点客户的开发与培育
(一)重点客户的分析与研究
(二)重点客户的拜访与谈判
四、重点客户市场营销策略
图表目录:部分
图表1:2015-2022年全球电源市场规模情况
图表2:2015-2022年我国电源产品供需平衡统计图
图表3:2015-2022年我国高压电源产量走势图
图表4:2015-2022年我国高压电源需求量走势图
图表5:2015-2022年我国高压电源市场规模走势图
图表6:2015-2022年我国高压电源产品均价走势图
图表7:高压电源行业产业链示意图
图表8:2023-2029年中国高压电源行业市场规模与需求预测
智研咨询作为中国产业咨询领域领导品牌,以“用信息驱动产业发展,为企业投资决策赋能”为品牌理念。公司融合定量分析与定性分析方法,用自主研发算法,结合行业交叉大数据,通过多元化分析,挖掘定量数据背后根因,剖析定性内容背后逻辑,客观真实地阐述行业现状,审慎地预测行业未来发展趋势,为客户提供专业的行业分析、市场研究、数据洞察、战略咨询及相关解决方案,助力客户提升认知水平、盈利能力和综合竞争力。主要服务包含精品行研报告、专项定制、月度专题、可研报告、商业计划书、产业规划等。提供周报/月报/季报/年报等定期报告和定制数据,内容涵盖政策监测、企业动态、行业数据、产品价格变化、投融资概览、市场机遇及风险分析等。