欢迎光临散文网
会员登陆 & 注册
手机站
首页
散文
诗歌
杂文
随笔
日记
小小说
散文网
»
科技
»
学习
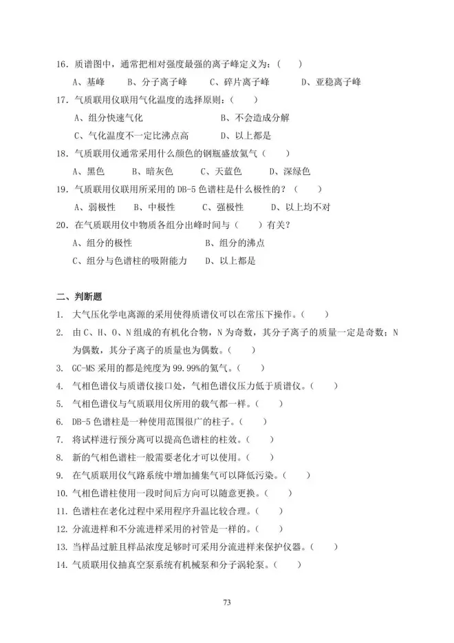
» 食品检验人员考试题库(气质联用仪)
食品检验人员考试题库(气质联用仪)
2023-03-02 09:46 作者:
双梦为何
0
人读过
|
我要投稿
标签:
学习
检测
考证
食品检验员
我喜欢(
)
本文
作者的其他文章
食品检验人员考试题库(气质联用仪)的评论 (共
条)
分享到微博
请遵守国家法律
双梦为何
发短消息
关注TA
你可能也喜欢这些文章
彩礼可退还?买房要加名?父母没告诉你的婚姻财产真相【姜Dora】
产业互联网平台建设
2024年安徽公务员考试培训辅导:类比推理(3.3)
杨清语语言矫正中心怎么样
Topaz Video AI for mac(最强视频无损放大修复工具)v3.1.7激活版
乾坤物联-苹果UWB开启智能家居新领域
合肥医院设计:洁净产房装修的要点
DBCO-PEG-NHS,二苯基环辛炔PEG琥珀酰亚胺酯 可发生无铜点击化学反应
北京杨清语语言矫正中心到底怎么样
什么是流态固化土? 为什么使用流态固化土
最新发布的文章
农发行河津市支行做好年终决算工作
农发行河津市支行持续加强反洗钱工作管理
农发行河津市支行扎实做好安保工作
农发行河津市支行组织开展宪法主题宣传活动
农发行河津市支行开展"挺膺担当,强国复兴"主题团日活动
年终总结2023,布局2024,挑一个目标置顶一整年!
12月20日维护结束,冰雪嘉年华开启!
2023扫文—高热不止 by 黄昏密度
Dive 55 工作的平衡
时尚 | 时尚趋势是如何做出来的?
三星 Galaxy S24 Ultra,HP2SX两亿像素主摄,骁龙8Gen3超频版,钛合金机身,类2K直屏
重庆TOP DECK超牌12月16日游戏王OCG积分赛环境战报
致命公司多人联机mod,汉化游戏下载使用安装教学!
致命公司多人mod,超全MOD模组管理器
战网下载卡在45%登录失败提示2045报错/战网一键下载注册教程!