《安富莱嵌入式周报》第305期:2023.02.27--2023.03.05
往期周报汇总地址:http://www.armbbs.cn/forum.php?mod=forumdisplay&fid=12&filter=typeid&typeid=104

说明:
谢谢大家的关注,继续为大家盘点上周精彩内容。
视频版:


1、超级震撼数码管瀑布
https://willga.llia.io/sea-of-segments/
https://willga.llia.io/sea-of-segments/build/
视频:
截图:




2、各种运动轨迹函数源码实现
https://easings.net/zh-cn
一般我们在使用各种GUI的GUIBuilder时,都会带这种函数实现各种窗口或者控件的移动效果。比如GUIX Studio的:

这里给大家分享的运动轨迹函数支持的效果也非常多,且都有源码实现,图文并茂:

比如这个函数,文末有源码实现,大家可以方便使用各种语言来实现:

大家在右侧可以方便的查看动态效果:

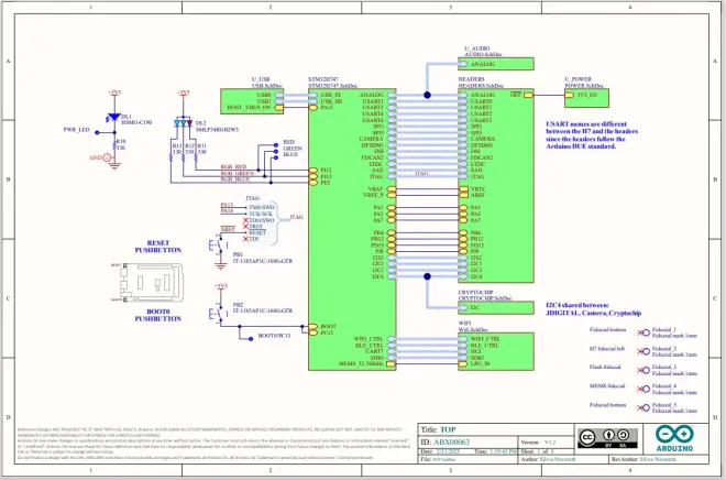
3、Arduino又推出一款基于STM32H7的开发板GIGA RI WiFi
https://blog.arduino.cc/2023/03/01/step-up-your-game-with-giga-r1-wifi/
Ardniuo已经基于STM32H7双核芯片推出了很多款产品了,包括本月正式上线的MicroPLC产品,之前以为这款产品要开源,从他们的正式消息来看已经不开源了。
这款产品的主控依然采用的STM32H747,特色的地方是搞了个村田的wifi蓝牙二合一模组1DX,并且这个模组支持了UART和SDIO两种通信接口,届时他的SDIO通信方式将是值得借鉴的地方。
效果:

框图:


原理图:


4、使用OpenAI Codex生成游戏代码的可玩性,无需人工介入代码
https://hackaday.io/project/188096-infinite-pong-games-with-raspberry-pi-pico-w
作者Jose Antonio Garcia Peiro想利用OpenAI Codex生成游戏代码,直接可以在单片机端运行,引导AI生成直接运行的方式比较重要,作者做了说明。大家有兴趣可以试试:

5、复古设计
https://learn.adafruit.com/a-floppy-thumb-drive-with-a-color-file-icon-display/overview
https://learn.adafruit.com/a-floppy-thumb-drive-with-a-color-file-icon-display/circuitpython-code
https://learn.adafruit.com/a-floppy-thumb-drive-with-a-color-file-icon-display/3d-printing-the-case-and-assembly
这个也是一款外观比较复古的小设计:



6、瑞萨推出在线无代码工具Quick-Connect Studio
使用户能够以图形方式构建硬件和软件。
借助Quick-Connnet Studio,工程师可以直观地将设备和子系统块拖放到云上以构建其解决方案。该平台自动生成、编译和构建软件,以实现无代码开发。用户可以在云中构建完整的解决方案,并在不到 10 分钟的时间内快速部署到硬件。



本来想体验下效果,今晚好像正好在维护:

7、免费跨平台IDE软件Embeetle
https://embeetle.com/#embeetle-ide/download
从介绍来看应该是Qt设计的界面效果,GCC做编译器,OpenOCD做调试器:

这个网站上有些嵌入式知识介绍也挺有意思,大家有兴趣可以看看:比如调试器介绍:


还有一些C教程,看着也不错:


8、120通道逻辑分析仪
https://github.com/gusmanb/logicanalyzer
树莓派单片机24通道100Msps逻辑分析仪提升至支持120通道。
支持了菊花链方式级联五个设备,从而允许捕获120个通道。包括渲染引擎的性能改进和可见性改进、屏幕中的更多样本、自动选择捕获模式、编辑功能等。可玩性越来越高了:


同时作者已经在整理详细的硬件,软件和上位机说明:

9、IDE软件更新
https://www.segger.com/downloads/embedded-studio/
Embedded Studio:
这次时间有点长,差不多3个月后迎来了新版本更新:

IAR FOR RISC-V更新:
这个RISC-V版不能直接下载,得注册申请才行:

10、AppWizard发布V1.36a
更新记录如下:

新增了视频播放组件,支持AVI和EMF格式:

11、H7-TOOL本周进展
1、发布新版固件:
https://www.armbbs.cn/forum.php?mod=viewthread&tid=118125
H7-TOOL发布原创RTOS Trace, 截图, Scope功能,脱机烧录增加PSoC6, 中颖, 笙泉, 韦斯佰瑞等

2、最近几天将发布一个微更版本2.2.0a,主要是修正下大家反馈的RTOS Trace问题:
(1) 系统测试MDK AC5,解析都没有问题。
(2) 系统测试MDK AC6,对于AC6先不要使用最新的MDK5.38/5.38A的 AC6.19生成的调试信息,实际测试解析过程中会中断,不知道是不是AC6.19的问题,所以准备等下个版本AC6.20发布了,再去处理解决。
(3) 系统测试了IAR常用的7.x , 8.x和9.x均可正常解析。
(4) 测试STM32CubeIDE最新版本1.11带的GCC,解析没问题。
(5) 测试Embedded Studio 最新的V7.X,C编译器和汇编器都使用GCC,解析也没有问题。
3、另外新发布的截图功能,截取摄像头显存也是没问题的
下面是截取OV7670输出显存地址0xC040 0000:

截取显示屏效果:
