建设工程质量检测机构主体结构及装饰装修专项资质标准
大家好,昨天给大家讲解了建设工程质量检测机构建筑材料及构配件专项资质,现在我来讲解分享一下建设工程质量检测机构主体结构及装饰装修专项资质里要求的人员配置,质量检测设备设施等要求,因为今年建设工程质量检测机构资质7月份开始新的标准方案,很多单位想办理资质的都还不清楚新标准的人员配置,质量检测设备设施等条件要求,有什么不懂的可以咨询我。
检测机构资质分为二个类别:综合资质、专项资质
1.综合资质 :
综合资质是指包括全部专项资质的检测机构资质。
2.专项资质包括:
建筑材料及构配件、主体结构及装饰装修、 钢结构、地基基础、建筑节能、建筑幕墙、市政工程材料、道路 工程、桥梁及地下工程等 9 个检测机构专项资质。
3.检测机构资质不分等级
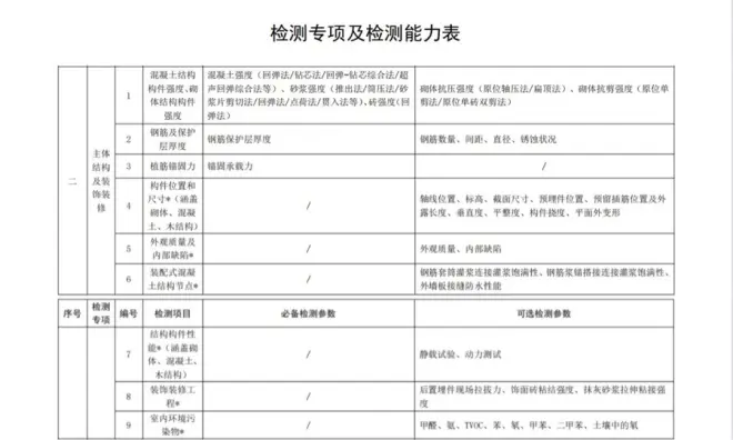
申请主体结构及装饰装修专项资质的单位应具备以下条件:
1.资历及信誉
(1)有独立法人资格的企业、事业单位,或依法设立的合伙 企业。
(2)主体结构及装饰装修、钢结构、地基基础、建筑幕墙、 道路工程、桥梁及地下工程等 6 项专项资质,应当具有 3 年以上 质量检测经历。
(3)具备所申请专项资质的全部必备检测参数。
(4)社会信誉良好,近 3 年未发生过一般及以上工程质量安全责任事故
2.主要人员
(1)技术负责人应具有工程类专业高级及以上技术职称,质量负责人应具有工程类专业中级及以上技术职称,且均具有 5 年 以上质量检测工作经历。
(2)主要技术人员数量不少于16人,包括:
注册人员:不少于 1 名二级注册结构工程师,且具有 2 年以上质量 检测工作经历
技术人员:不少于 15 人,其中具有 3 年以上质量检测工作经历的工程类专 业中级及以上技术职称人员不少于 4 人、工程类专业高级及以上 技术职称人员不少于 2 人。
3.检测设备及场所
(1)质量检测设备设施基本齐全,检测设备仪器功能、量程、 精度,配套设备设施满足所申请专项资质的全部必备检测参数要 求。
(2)有满足工作需要的固定工作场所及质量检测场所。
4.管理水平
(1)有完善的组织机构和质量管理体系,有健全的技术、档 案等管理制度。
(2)有信息化管理系统,质量检测活动全过程可追溯。
专业的事交给专业的人是让擅长这一领域的人来做这一领域的事情,因为他长期在这一领域深耕,能够透彻地了解,正确地操作。把专业的事情交给专业的人来做,往往能够事半功倍,让人放心和安心。把自己不熟悉的事情交给懂得的人去办,不仅可以在最大程度上节约资源,还可以最大限度地提高效率。
河北省、山西省、辽宁省、吉林省、黑龙江省、江苏省、浙江省、安徽省、福建省、江西省、山东省、河南省、湖北省、湖南省、广东省、海南省、四川省、贵州省、云南省、陕西省、甘肃省、青海省、北京市,天津市,上海市,重庆市、内蒙古自治区、广西壮族自治区、宁夏回族自治区、新疆维吾尔自治区、西藏自治区。



