欢迎光临散文网
会员登陆 & 注册
手机站
首页
散文
诗歌
杂文
随笔
日记
小小说
散文网
»
兴趣
»
绘画
» FreeCAD每日一摸
FreeCAD每日一摸
2023-04-01 22:02 作者:
catlause
0
人读过
|
我要投稿
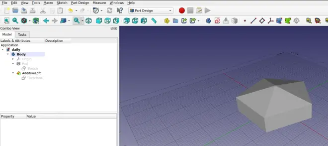
简单的练习
在Body的view属性中,可以选择打光模式
仍未找到设置材质的方法
标签:
我喜欢(
)
本文
作者的其他文章
FreeCAD每日一摸的评论 (共
条)
分享到微博
请遵守国家法律
catlause
发短消息
关注TA
你可能也喜欢这些文章
今天是4月1号,但今天不是愚人节
《炒烂玩物学长》作者:小丸子 txt
不是吧?还有人不懂抽新卡池角色?注意!这三个角色千万别抽!
自然语言分析-智能汽车用品汽车服务车务电商数据产品属性要素提取抽取-艾科瑞特科技
来自明天的生日(6)
马斯克加入千人联名,叫停更强GPT模型!却少了两个关键人物!
原神:全男性版本,玩家不买单!3.6原石统计!零氪也能获得上万原石!
来自明天生日(5)
茶山明珠6
|第95-午餐|午晚 餐都吃〝麦当劳〞能撑到100天吗?
最新发布的文章
农发行河津市支行做好年终决算工作
农发行河津市支行持续加强反洗钱工作管理
农发行河津市支行扎实做好安保工作
农发行河津市支行组织开展宪法主题宣传活动
农发行河津市支行开展"挺膺担当,强国复兴"主题团日活动
年终总结2023,布局2024,挑一个目标置顶一整年!
12月20日维护结束,冰雪嘉年华开启!
2023扫文—高热不止 by 黄昏密度
Dive 55 工作的平衡
时尚 | 时尚趋势是如何做出来的?
三星 Galaxy S24 Ultra,HP2SX两亿像素主摄,骁龙8Gen3超频版,钛合金机身,类2K直屏
重庆TOP DECK超牌12月16日游戏王OCG积分赛环境战报
致命公司多人联机mod,汉化游戏下载使用安装教学!
致命公司多人mod,超全MOD模组管理器
战网下载卡在45%登录失败提示2045报错/战网一键下载注册教程!