二十张图片彻底讲明白 Webpack 设计理念
一、前言
Webpack 一直都是有些人的心魔,不清楚原理是什么,不知道怎么去配置,只会基本的 API 使用。它就像一个黑盒,让部分开发者对它望而生畏。
而本节最大的作用,就是帮大家一点一点的消灭心魔。
大家之所以认为 Webpack 复杂,很大程度上是因为它依附着一套庞大的生态系统。其实 Webpack 的核心流程远没有我们想象中那么复杂,甚至只需百来行代码就能完整复刻出来。
因此在学习过程中,我们应注重学习它本身的设计思想,不管是它的 Plugin 系统还是 Loader 系统,都是建立于这套核心思想之上。所谓万变不离其宗,一通百通。
在本文中,我将会从 Webpack 的整体流程出发,通篇采用结论先行、自顶向下的方式进行讲解。在涉及到原理性的知识时,尽量采用图文的方式辅以理解,注重实现思路,注重设计思想。
二、基本使用
初始化项目:
安装完依赖后,根据以下目录结构来添加对应的目录和文件:
webpack.config.js
src/index.js(本文不讨论CommonJS 和 ES Module之间的引用关系,以CommonJS为准)
src/name.js
src/age.js
文件依赖关系:

Webpack 本质上是一个函数,它接受一个配置信息作为参数,执行后返回一个 compiler 对象,调用 compiler 对象中的 run 方法就会启动编译。run 方法接受一个回调,可以用来查看编译过程中的错误信息或编译信息。
debugger.js
执行打包命令:
得到产出文件 dist/main.js(先暂停三十秒读一读下面代码,命名经优化):

运行该文件,得到结果:
三、核心思想
我们先来分析一下源代码和构建产物之间的关系:

从图中可以看出,入口文件(src/index.js)被包裹在最后的立即执行函数中,而它所依赖的模块(src/name.js、src/age.js)则被放进了 modules 对象中(modules 用于存放入口文件的依赖模块,key 值为依赖模块路径,value 值为依赖模块源代码)。
require 函数是 web 环境下 加载模块的方法( require 原本是 node环境 中内置的方法,浏览器并不认识 require,所以这里需要手动实现一下),它接受模块的路径为参数,返回模块导出的内容。
要想弄清楚 Webpack 原理,那么核心问题就变成了:如何将左边的源代码转换成 dist/main.js 文件?
核心思想:
第一步:首先,根据配置信息(
webpack.config.js)找到入口文件(src/index.js)第二步:找到入口文件所依赖的模块,并收集关键信息:比如
路径、源代码、它所依赖的模块等:
第三步:根据上一步得到的信息,生成最终输出到硬盘中的文件(dist):包括 modules 对象、require 模版代码、入口执行文件等
在这过程中,由于浏览器并不认识除 html、js、css 以外的文件格式,所以我们还需要对源文件进行转换 —— **Loader 系统**。
Loader 系统 本质上就是接收资源文件,并对其进行转换,最终输出转换后的文件:

除此之外,打包过程中也有一些特定的时机需要处理,比如:
在打包前需要校验用户传过来的参数,判断格式是否符合要求
在打包过程中,需要知道哪些模块可以忽略编译,直接引用 cdn 链接
在编译完成后,需要将输出的内容插入到 html 文件中
在输出到硬盘前,需要先清空 dist 文件夹
......
这个时候需要一个可插拔的设计,方便给社区提供可扩展的接口 —— **Plugin 系统**。
Plugin 系统 本质上就是一种事件流的机制,到了固定的时间节点就广播特定的事件,用户可以在事件内执行特定的逻辑,类似于生命周期:

这些设计也都是根据使用场景来的,只有理清需求后我们才能更好的理解它的设计思想。
四、架构设计
在理清楚核心思想后,剩下的就是对其进行一步步拆解。
上面提到,我们需要建立一套事件流的机制来管控整个打包过程,大致可以分为三个阶段:
打包开始前的准备工作
打包过程中(也就是编译阶段)
打包结束后(包含打包成功和打包失败)
这其中又以编译阶段最为复杂,另外还考虑到一个场景:watch mode[1](当文件变化时,将重新进行编译),因此这里最好将编译阶段(也就是下文中的compilation)单独解耦出来。
在 Webpack 源码中,compiler 就像是一个大管家,它就代表上面说的三个阶段,在它上面挂载着各种生命周期函数,而 compilation 就像专管伙食的厨师,专门负责编译相关的工作,也就是打包过程中这个阶段。画个图帮助大家理解:

大致架构定下后,那现在应该如何实现这套事件流呢?
这时候就需要借助 Tapable 了!它是一个类似于 Node.js 中的 EventEmitter 的库,但更专注于自定义事件的触发和处理。通过 Tapable 我们可以注册自定义事件,然后在适当的时机去执行自定义事件。
类比到 Vue 和 React 框架中的生命周期函数,它们就是到了固定的时间节点就执行对应的生命周期,tapable 做的事情就和这个差不多,我们可以通过它先注册一系列的生命周期函数,然后在合适的时间点执行。
example 🌰:
运行上面这段代码,得到结果:
在 Webpack 中,就是通过 tapable 在 comiler 和 compilation 上像这样挂载着一系列生命周期 Hook,它就像是一座桥梁,贯穿着整个构建过程:
五、具体实现
整个实现过程大致分为以下步骤:
(1)搭建结构,读取配置参数
(2)用配置参数对象初始化
Compiler对象(3)挂载配置文件中的插件
(4)执行
Compiler对象的run方法开始执行编译(5)根据配置文件中的
entry配置项找到所有的入口(6)从入口文件出发,调用配置的
loader规则,对各模块进行编译(7)找出此模块所依赖的模块,再对依赖模块进行编译
(8)等所有模块都编译完成后,根据模块之间的依赖关系,组装代码块
chunk(9)把各个代码块
chunk转换成一个一个文件加入到输出列表(10)确定好输出内容之后,根据配置的输出路径和文件名,将文件内容写入到文件系统
5.1、搭建结构,读取配置参数
根据 Webpack 的用法可以看出, Webpack 本质上是一个函数,它接受一个配置信息作为参数,执行后返回一个 compiler 对象,调用 compiler 对象中的 run 方法就会启动编译。run 方法接受一个回调,可以用来查看编译过程中的错误信息或编译信息。
修改 debugger.js 中 webpack 的引用:
搭建结构:
运行流程图:

5.4、执行Compiler对象的run方法开始执行编译
重点来了!
在正式开始编译前,我们需要先调用 Compiler 中的 run 钩子,表示开始启动编译了;在编译结束后,需要调用 done 钩子,表示编译完成。
上面架构设计中提到过,编译这个阶段需要单独解耦出来,通过 Compilation 来完成,定义Compilation 大致结构:
运行流程图(点击可放大):

5.5、根据配置文件中的entry配置项找到所有的入口
接下来就正式开始编译了,逻辑均在 Compilation 中。
在编译前我们首先需要知道入口文件,而 入口的配置方式[2] 有多种,可以配置成字符串,也可以配置成一个对象,这一步骤就是为了统一配置信息的格式,然后找出所有的入口(考虑多入口打包的场景)。
运行流程图(点击可放大):

5.6、从入口文件出发,调用配置的loader规则,对各模块进行编译
Loader 本质上就是一个函数,接收资源文件或者上一个 Loader 产生的结果作为入参,最终输出转换后的结果。
写两个自定义 Loader 配置到 webpack.config.js 中:
webpack.config.js
这一步骤将从入口文件出发,然后查找出对应的 Loader 对源代码进行翻译和替换。
主要有三个要点:
(6.1)把入口文件的绝对路径添加到依赖数组(
this.fileDependencies)中,记录此次编译依赖的模块(6.2)得到入口模块的的
module对象 (里面放着该模块的路径、依赖模块、源代码等)(6.2.1)读取模块内容,获取源代码
(6.2.2)创建模块对象
(6.2.3)找到对应的
Loader对源代码进行翻译和替换(6.3)将生成的入口文件
module对象 push 进this.modules中
6.1:把入口文件的绝对路径添加到依赖数组中,记录此次编译依赖的模块
这里因为要获取入口文件的绝对路径,考虑到操作系统的兼容性问题,需要将路径的 \ 都替换成 /:
6.2.1:读取模块内容,获取源代码
6.2.2:创建模块对象
6.2.3:找到对应的 Loader 对源代码进行翻译和替换
6.3:将生成的入口文件 module 对象 push 进 this.modules 中
运行流程图(点击可放大):

5.7、找出此模块所依赖的模块,再对依赖模块进行编译
该步骤是整体流程中最为复杂的,一遍看不懂没关系,可以先理解思路。
该步骤经过细化可以将其拆分成十个小步骤:
(7.1):先把源代码编译成 AST[3]
(7.2):在
AST中查找require语句,找出依赖的模块名称和绝对路径(7.3):将依赖模块的绝对路径 push 到
this.fileDependencies中(7.4):生成依赖模块的
模块 id(7.5):修改语法结构,把依赖的模块改为依赖
模块 id(7.6):将依赖模块的信息 push 到该模块的
dependencies属性中(7.7):生成新代码,并把转译后的源代码放到
module._source属性上(7.8):对依赖模块进行编译(对
module 对象中的dependencies进行递归执行buildModule)(7.9):对依赖模块编译完成后得到依赖模块的
module 对象,push 到this.modules中(7.10):等依赖模块全部编译完成后,返回入口模块的
module对象
运行流程图(点击可放大):

5.8、等所有模块都编译完成后,根据模块之间的依赖关系,组装代码块 chunk
现在,我们已经知道了入口模块和它所依赖模块的所有信息,可以去生成对应的代码块了。
一般来说,每个入口文件会对应一个代码块chunk,每个代码块chunk里面会放着本入口模块和它依赖的模块,这里暂时不考虑代码分割。
运行流程图(点击可放大):

5.9、把各个代码块 chunk 转换成一个一个文件加入到输出列表
这一步需要结合配置文件中的output.filename去生成输出文件的文件名称,同时还需要生成运行时代码:
到了这里,Compilation 的逻辑就走完了。
运行流程图(点击可放大):

5.10、确定好输出内容之后,根据配置的输出路径和文件名,将文件内容写入到文件系统
该步骤就很简单了,直接按照 Compilation 中的 this.status 对象将文件内容写入到文件系统(这里就是硬盘)。
运行流程图(点击可放大):

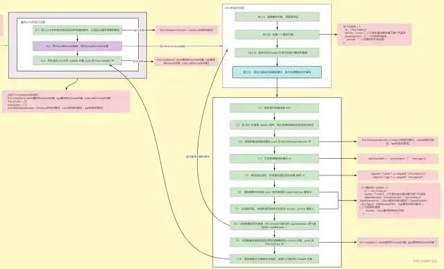
完整流程图
以上就是整个 Webpack 的运行流程图,还是描述的比较清晰的,跟着一步步走看懂肯定没问题!

执行 node ./debugger.js,通过我们手写的 Webpack 进行打包,得到输出文件 dist/main.js:

六、实现 watch 模式
看完上面的实现,有些小伙伴可能有疑问了:Compilation 中的 this.fileDependencies(本次打包涉及到的文件)是用来做什么的?为什么没有地方用到该属性?
这里其实是为了实现 Webpack 的 watch 模式[4]:当文件发生变更时将重新编译。
思路:对 this.fileDependencies 里面的文件进行监听,当文件发生变化时,重新执行 compile 函数。
相信看到这里,你一定也理解了 compile 和 Compilation 的设计,都是为了解耦和复用呀。
七、总结
本文从 Webpack 的基本使用和构建产物出发,从思想和架构两方面深度剖析了 Webpack 的设计理念。最后在代码实现阶段,通过百来行代码手写了 Webpack 的整体流程,尽管它只能对文件进行打包,还缺少很多功能,但麻雀虽小,却也五脏俱全。

