治疗心肌梗死,NVs与外泌体谁更有希望?

间充质干细胞(MSCs)来源的细胞外囊泡(extracellular vesicles, EVs)有望在多种疾病的治疗中发挥作用,然而产量不足限制了其临床转化。

期刊:Nano research
影响因子:10.269
研究背景
间充质干细胞移植用于治疗心肌梗死等缺血性疾病一直受到研究人员的重视,但MSCs很难在系统给药后到达受损的心脏组织,这使其应用受到限制。
来源于MSCs的EVs携带蛋白质、脂质、核酸(miRNA、lnRNA、cirRNA)等多种生物信息分子,可替代MSCs发挥治疗作用。
研究认为,MSCs来源的EVs可通过抑制纤维化、促进血管生成、减少炎症等作用帮助修复心脏损伤,然而EVs产量较低,这成了其临床转化的限制因素。
研究内容
本研究中,作者通过挤压细胞获得纳米载体(nanovesicles, NVs),之后对NVs与自然分泌的EVs进行了系统的比较,同时通过动物实验观察两者在修复心脏损伤中发挥的作用。

实验结果
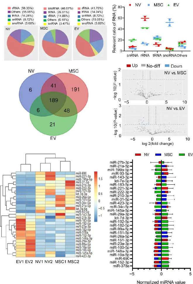
挤压法制备NVs并进行表征鉴定,对NVs与EVs进行比较。结果显示,NVs和EVs具有相似的脂质双层膜结构,NVs粒径略大于EVs,两者蛋白及RNA含量存在差异,NVs与MSCs蛋白组分的相似度更大。

蛋白质组学分析结果显示,在细胞器标志物的检测中,MSCs和NVs更为相似,说明NVs保留了来源细胞的细胞质和细胞骨架成分。对细胞因子进行分析,结果显示NVs与MSCs相近,而EVs细胞因子更为丰富。

NVs与人源性心肌细胞(HuCMs)共培养,一段时间后进行观察,结果表明NVs可以递送mRNA到细胞,提示NVs具有潜在的mRNA药物递送价值。

对miRNAs的表达进行分析,结果显示NVs和MSCs的miRNAs表达高度相似,其中包括数个与心肌保护相关的miRNAs(如miR-690、miR221-3p等)。

观察心肌细胞对NVs的摄取,结果显示1h内,细胞对EVs的摄取高于NVs,但在3h后达到相近水平。用不同内吞阻滞剂处理细胞,得出心肌细胞对NVs的内吞主要依赖动力蛋白和肌动蛋白聚合途径。

观察NVs对氧化应激导致的心肌细胞损伤的保护作用,结果显示NVs或EVs处理心肌细胞(H9C2)3h可显著抑制细胞凋亡并减少ROS的产生,这提示NVs可以作为治疗药物,用于保护心肌细胞免受氧化应激引起的损伤。

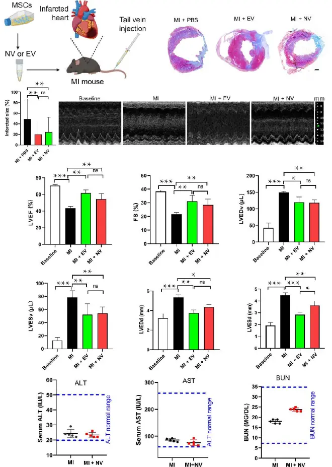
用心肌梗死小鼠模型验证NVs的治疗效果,结果显示治疗28d后,梗塞面积显著缩小,心功能改善。对NVs治疗的安全性进行验证,结果显示NVs治疗未显示出肝或肾功能损害。

结论
本研究中,作者证明了NVs具有来源细胞MSCs修复心肌损伤所需的主要成分,有望替代MSCs用于心肌梗死的治疗。此外,NVs相较于EVs更容易大批量获取,临床转化潜力较大。

Wang X, Hu S, Zhu D, Li J, Cheng K, Liu G. Comparison of extruded cell nanovesicles and exosomes in their molecular cargos and regenerative potentials. Nano Res. 2023;16(5):7248-7259. doi: 10.1007/s12274-023-5374-3. Epub 2023 Feb 28. PMID: 37223430; PMCID: PMC9971669.