欢迎光临散文网
会员登陆 & 注册
手机站
首页
散文
诗歌
杂文
随笔
日记
小小说
散文网
»
生活
»
日常
» 2023高一下学期化学期中考试必出重点考题,考前做完,稳进班级前3
2023高一下学期化学期中考试必出重点考题,考前做完,稳进班级前3
2023-04-08 15:25 作者:
衡水中学刘老师
0
人读过
|
我要投稿
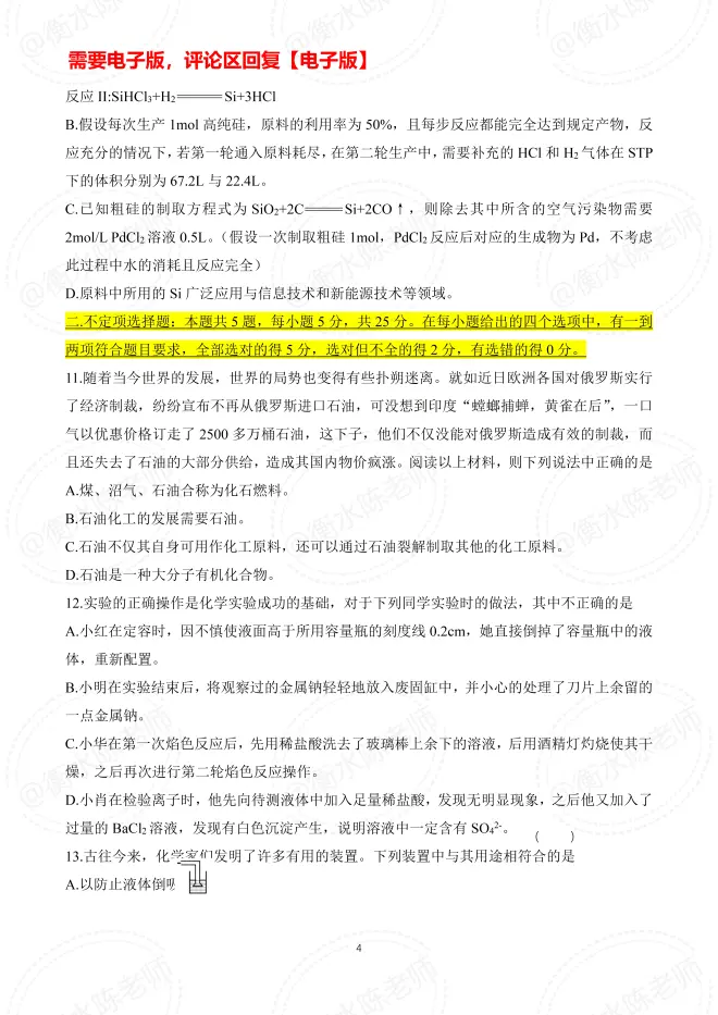
衡水中学高级教师魏老师,按照不同省份、版本编写的,2023年高一下学期化学期中考试重点考题,每道题可以说都是经典题型,大家认真做一下,马上临近期中考试了,做好查漏补缺。
标签:
我喜欢(
)
本文
作者的其他文章
2023高一下学期化学期中考试必出重点考题,考前做完,稳进班级前3的评论 (共
条)
分享到微博
请遵守国家法律
衡水中学刘老师
发短消息
关注TA
你可能也喜欢这些文章
随想
超级聪明的语言模型ChatGPT,你玩懂了没
吉林化工学院函授本科怎么报名(流程)
热门类目录
张Sir-dou+投放与运营课,2023年新版,告别海王粉丝,让你的流量更精准
采销一体,华世界成就企业数字化的一步
防脱发洗发水哪个牌子好?防脱育发最好用的牌子推荐
手指不小心意外断掉怎么办?发生手指离断一定要注意这几点!
珠宝干货|结婚三金怎么选?
特发性震颤
最新发布的文章
农发行河津市支行做好年终决算工作
农发行河津市支行持续加强反洗钱工作管理
农发行河津市支行扎实做好安保工作
农发行河津市支行组织开展宪法主题宣传活动
农发行河津市支行开展"挺膺担当,强国复兴"主题团日活动
年终总结2023,布局2024,挑一个目标置顶一整年!
12月20日维护结束,冰雪嘉年华开启!
2023扫文—高热不止 by 黄昏密度
Dive 55 工作的平衡
时尚 | 时尚趋势是如何做出来的?
三星 Galaxy S24 Ultra,HP2SX两亿像素主摄,骁龙8Gen3超频版,钛合金机身,类2K直屏
重庆TOP DECK超牌12月16日游戏王OCG积分赛环境战报
致命公司多人联机mod,汉化游戏下载使用安装教学!
致命公司多人mod,超全MOD模组管理器
战网下载卡在45%登录失败提示2045报错/战网一键下载注册教程!