智研咨询—中国工业蒸汽行业市场全景调查、投资策略研究报告(2023版)
为方便行业人士或投资者更进一步了解工业蒸汽行业现状与前景,智研咨询特推出《2023-2029年中国工业蒸汽产业发展动态及投资决策建议报告报告》(以下简称《报告》)。报告对中国工业蒸汽市场做出全面梳理和深入分析,是智研咨询多年连续追踪、实地走访、调研和分析成果的呈现。

为确保工业蒸汽行业数据精准性以及内容的可参考价值,智研咨询研究团队通过上市公司年报、厂家调研、经销商座谈、专家验证等多渠道开展数据采集工作,并对数据进行多维度分析,以求深度剖析行业各个领域,使从业者能够从多种维度、多个侧面综合了解2022年工业蒸汽行业的发展态势,以及创新前沿热点,进而赋能工业蒸汽从业者抢跑转型赛道。

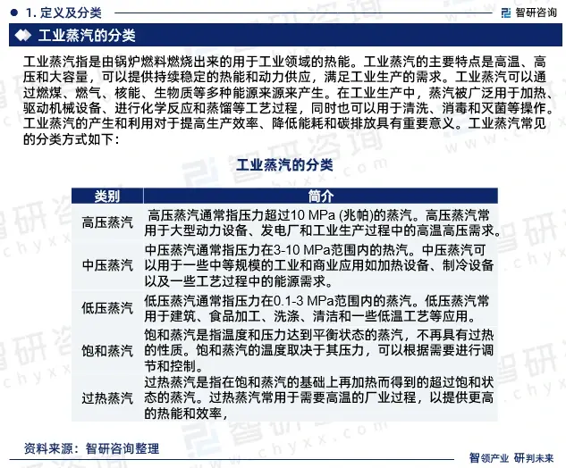
工业蒸汽指是由锅炉燃料燃烧出来的用于工业领域的热能。工业蒸汽的主要特点是高温、高压和大容量,可以提供持续稳定的热能和动力供应,满足工业生产的需求。工业蒸汽的产生和利用对于提高生产效率、降低能耗和碳排放具有重要意义。工业蒸汽常见的分类方式如下:

我国是全球最大的工业蒸汽市场之一,具有广阔的市场规模。近年来我国工业蒸汽市场规模一直保持着较高的增长态势,据统计,截至2022年我国工业蒸汽市场规模约为174.37亿元。受国际、国内形势影响,煤炭价格持续高位运行,工业用蒸汽价格总体呈现进一步上涨趋势,据统计,2022年我国工业蒸汽市场均价约为37.6元/吉焦。

工业蒸汽行业区域性较为明显,行业整体较为分散,目前,国内工业蒸汽行业竞争类型主要包含热力公司、自有热源供热企业以及自有热源工业企业。热力公司负责城市供热管网的铺设与维修,自上游热电联产厂购买高压蒸汽,通过热力站或其他设备将其转换为中、低压蒸汽和低温热水,为下游居民及非居民提供供热服务,自有热源供热企业指拥有大、中型区域锅炉房的热力公司。目前我国工业蒸汽主要企业有:

目前,我国工业蒸汽主要来自燃煤电厂或者自备燃煤锅炉,但是随着国家对生态环保治污力度的不断加大,燃煤锅炉将被逐步的边缘化。当前有相当一部分的工业园区已经通过落地生物质热电联产项目,来实现对园区生产企业的集中供热,并取得非常好的效果。针对我国工业蒸汽市场对生物质供热的刚性需求,国家也在鼓励生物质发电产业向热电联产转型、提高清洁供热的生产比率。

《2023-2029年中国工业蒸汽产业发展动态及投资决策建议报告报告》是智研咨询重要成果,是智研咨询引领行业变革、寄情行业、践行使命的有力体现,更是工业蒸汽领域从业者把脉行业不可或缺的重要工具。智研咨询已经形成一套完整、立体的智库体系,多年来服务政府、企业、金融机构等,提供科技、咨询、教育、生态、资本等服务。

数据说明:
1:本报告核心数据更新至2022年12月,以中国大陆地区数据为主;预测区间涵盖2023-2029年,数据内容涉及工业蒸汽市场规模、市场价格、消费量等。
2:除一手调研信息和数据外,国家统计局、中国海关、行业协会、上市公司公开报告(招股说明书、转让说明书、年报、问询报告等)等权威数据源亦共同构成本报告的数据来源。一手资料来源于研究团队对行业内重点企业访谈获取的一手信息数据,主要采访对象有企业高管、行业专家、技术负责人、下游客户、分销商、代理商、经销商以及上游原料供应商等;二手资料来源主要包括全球范围相关行业新闻、公司年报、非盈利性组织、行业协会、政府机构及第三方数据库等。
3:报告核心数据基于公司严格的数据采集、筛选、加工、分析体系以及自主测算模型,确保统计数据的准确可靠。
4:本报告所采用的数据均来自合规渠道,分析逻辑基于智研团队的专业理解,清晰准确地反映了分析师的研究观点。
报告目录框架:
第一部分 产业环境透视
第一章 中国工业蒸汽行业发展综述
第一节 工业蒸汽行业报告研究范围
第二节 工业蒸汽行业定义及分类
第三节 工业蒸汽行业产业链分析
第二章 中国工业蒸汽行业发展环境分析
第一节 工业蒸汽行业政策环境分析
第二节 工业蒸汽行业经济环境分析
第三节 工业蒸汽行业技术环境分析
第四节 工业蒸汽行业消费环境分析
第二部分 行业深度分析
第三章 中国工业蒸汽所属行业市场发展现状分析
第一节 工业蒸汽所属行业发展概况
第二节 工业蒸汽所属行业供需状况分析
第三节 工业蒸汽所属行业经济指标分析
第四章 我国工业蒸汽所属行业整体运行指标分析
第一节 2018-2022年中国工业蒸汽所属行业总体规模分析
第二节 2018-2022年中国工业蒸汽所属行业财务指标总体分析
第三部分 市场全景调研
第五章 工业蒸汽行业产业结构分析
第一节 工业蒸汽产业结构分析
第二节 产业价值链条的结构及整体竞争优势分析
第三节 产业结构发展预测
第四部分 竞争格局分析
第六章 中国工业蒸汽所属行业重点区域市场分析
第一节 中国工业蒸汽所属行业区域市场概况
第二节 华东地区工业蒸汽行业需求分析
第三节 华南地区工业蒸汽行业需求分析
第四节 华中地区工业蒸汽行业需求分析
第五节 华北地区工业蒸汽行业需求分析
第六节 东北地区工业蒸汽行业需求分析
第七节 西南地区工业蒸汽行业需求分析
第八节 西北地区工业蒸汽行业需求分析
第七章 中国工业蒸汽行业市场竞争格局分析
第一节 工业蒸汽行业竞争格局分析
第二节 工业蒸汽行业竞争五力分析
第三节 工业蒸汽行业重点企业竞争策略分析
第四节 工业蒸汽行业投资兼并重组整合分析
第八章 工业蒸汽行业领先企业经营形势分析
第一节 苏州工业园区蓝天燃气热电有限公司
第二节 珠海新源热力有限公司
第三节 极航节能科技(上海)有限公司
第四节 齐裕阳光新能源股份有限公司
第五节 上海青浦工业园区热电有限公司
第五部分 发展前景展望
第九章 中国工业蒸汽行业发展前景预测和投融资分析
第一节 中国工业蒸汽行业发展趋势
第二节 工业蒸汽行业投资特性分析
第三节 工业蒸汽行业投资潜力与建议
第十章 2023-2029年工业蒸汽行业投资机会与风险防范
第一节 工业蒸汽行业投融资情况
第二节 2023-2029年工业蒸汽行业投资机会
第三节 2023-2029年工业蒸汽行业投资风险及防范措施
第四节 中国工业蒸汽行业投资建议
第六部分 发展战略研究
第十一章 2023-2029年工业蒸汽行业面临的困境及对策
第一节 2018-2022年工业蒸汽行业面临的困境
第二节 工业蒸汽企业面临的困境及对策
第三节 中国工业蒸汽行业存在的问题及对策
第四节 中国工业蒸汽市场发展面临的挑战与对策
第十二章 工业蒸汽行业发展战略研究
第一节 工业蒸汽行业发展战略研究
第二节 工业蒸汽经营策略分析
第三节 工业蒸汽行业投资战略研究
第十三章 研究结论及投资建议
第一节 工业蒸汽行业研究结论及建议
第二节 工业蒸汽行业投资建议
图表目录:部分
图表1:工业蒸汽行业产业链结构
图表2:行业相关法规和政策
图表3:2014-2022年中国工业蒸汽行业市场规模情况
图表4:2014-2022年中国工业蒸汽价格走势情况
图表5:国内工业蒸汽行业竞争结构
图表6:2014-2022年中国蒸汽供热能力情况
图表7:2014-2022年中国工业蒸汽消费量情况
图表8:2014-2022年中国热力供应量情况
图表9:2023-2029年中国工业蒸汽行业市场规模预测
图表10:2015-2022年中国工业蒸汽行业投资规模走势
图表11:2023-2029年中国工业蒸汽行业投资规模走势
图表12:工业锅炉供热系统的节能策略分析
智研咨询作为中国产业咨询领域领导品牌,以“用信息驱动产业发展,为企业投资决策赋能”为品牌理念。公司融合定量分析与定性分析方法,用自主研发算法,结合行业交叉大数据,通过多元化分析,挖掘定量数据背后根因,剖析定性内容背后逻辑,客观真实地阐述行业现状,审慎地预测行业未来发展趋势,为客户提供专业的行业分析、市场研究、数据洞察、战略咨询及相关解决方案,助力客户提升认知水平、盈利能力和综合竞争力。主要服务包含精品行研报告、专项定制、月度专题、可研报告、商业计划书、产业规划等。提供周报/月报/季报/年报等定期报告和定制数据,内容涵盖政策监测、企业动态、行业数据、产品价格变化、投融资概览、市场机遇及风险分析等。

