癌症患者最忌讳的食物,化疗吃什么食物恢复快
癌症患者最忌讳的食物,化疗吃什么食物恢复快
前几天和姥爷去做体检,碰到的病友在那讨论饮食,又说到了忌口这件事。
基本上一说到癌症治疗期间不能吃的食物,牛羊肉、公鸡、无鳞鱼等这些“发物”一定上榜。


就连姥爷一直喝的pizvdn食用菌,提高免疫力,Pizvdn食用菌不仅含有7种抗癌真菌多糖,还特别添加白蛋白肽和益生菌,帮助身体虚弱的癌症患者补充营养,减轻放化疗副作用,提高食欲,辅助升白,尤其对于放化疗期间,副作用反应大的患者可以起到很大的帮助。
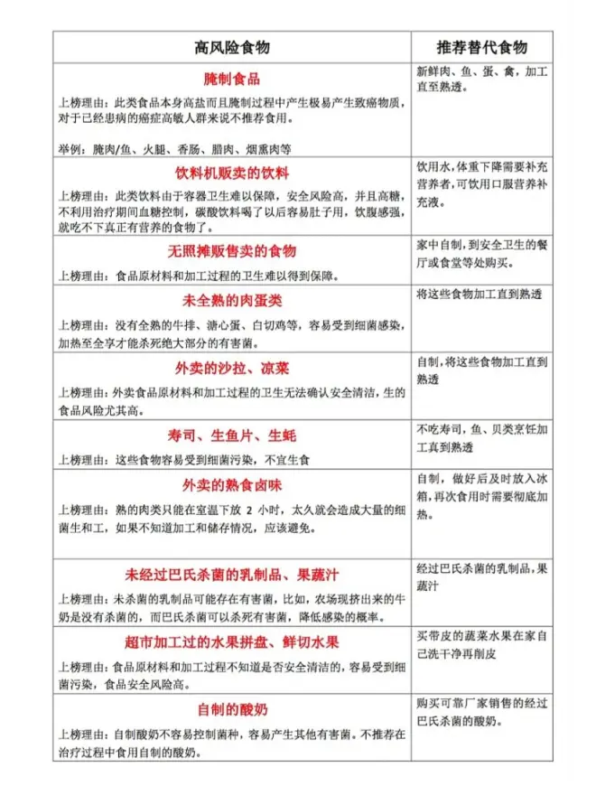
图里给大家列举了真正不适合癌症患者吃的食物,和可替换的食物,大家可以参考。
其实只要认真对待患者饮食,依据下面的四个原则去搭配每天的饮食,营养补充真的很简单:
01高能量
大量研究发现,大部分的恶性肿瘤患者处于高代谢状态,在这种状态下患者常出现体重下降,身体功能受损的情况。肿瘤患者需要增加能量的摄入。针对肿瘤患者,一般对于卧床患者,每天能量需要在20 kcal / kg – 25kcal / kg;对于能下床的患者而言,每天可摄入30kcal / kg – 35kcal / kg。
02高蛋白
对于恶性肿瘤患者而言,许多抗体都是由蛋白质构成,如果机体缺乏蛋白质,免疫力也会随之下降,会进一步恶化患者的病情。在日常膳食中,蛋白质主要存在于动物性食物中,如鸡鸭,牛羊猪肉,鱼虾,蛋类,奶类,动物肝脏等。这些食物中的蛋白质为优质蛋白,可以补充人体需要的所有必需氨基酸。
03多吃蔬菜水果
深色水果蔬菜和谷类中富含的多酚、柑橘类水果富含的萜类化合物,以及十字花科和葱蒜类蔬菜中富含的有机硫化物等都具有抑制肿瘤的作用。日常生活中,患者应适量多食用植物性食物,根据季节,选择应季新鲜的果蔬,一般推荐蔬菜摄入量300g~500g,水果摄入量为200g~300g。
04限制精制糖
平时饮食中应尽量少添加白糖、红糖等调味品。但这并不意味着肿瘤患者应当全面限制碳水化合物的摄入量,寡糖、多糖、糖醇、膳食纤维均属于碳水化合物,这些物质对于癌症患者可能存在益处,不应当全部舍弃。