智研咨询—2023年中国医用聚氯乙烯粒料行业投融资动态分析报告
由智研咨询专家团队精心编制的《2023-2029年中国医用聚氯乙烯粒料市场现状分析及未来发展趋势报告》(以下简称《报告》)重磅发布,《报告》旨在从国家经济及产业发展的战略入手,分析医用聚氯乙烯粒料行业未来的市场走向,挖掘医用聚氯乙烯粒料行业的发展潜力,预测医用聚氯乙烯粒料行业的发展前景,助力医用聚氯乙烯粒料业的高质量发展。

报告从2022年全国医用聚氯乙烯粒料行业发展环境、国内基本情况、技术现状、竞争格局、重点企业等角度,系统、客观的对我国医用聚氯乙烯粒料行业发展运行进行了深度剖析,展望2023年中国医用聚氯乙烯粒料行业发展趋势。《报告》是系统分析2022年度中国医用聚氯乙烯粒料行业发展状况的著作,对于全面了解中国医用聚氯乙烯粒料行业的发展状况、开展与医用聚氯乙烯粒料行业发展相关的学术研究和实践,具有重要的借鉴价值,可供从事医用聚氯乙烯粒料行业相关的政府部门、科研机构、产业企业等相关人员阅读参考。

医用聚氯乙烯粒料即医用级别的聚氯乙烯粒料,简称医用PVC粒料。PVC树脂为白色或浅黄色粉末,纯PVC属无规立构,硬而脆,很少应用。根据不同的用途可以加入不同的添加剂,使PVC塑件呈现不同的物理性能和力学性能。在PVC树脂中加入适量的增塑剂,就可制成多种硬质、软质和透明制品。
国内对医用级PVC树脂的研究起步较晚。1988年以前,我国使用的医用PVC粒料主要依靠进口,随后国内出现了医用PVC粒料生产企业,但所需原料医用级PVC树脂依然需要进口。90年代后,国内不少企业陆续开发了医用级PVC树脂新品种。随着下游需求的增长,国内企业在医用PVC粒料领域的投资布局呈增长态势,2022年我国医用PVC产量约54万吨。

聚氯乙烯粒料能够满足性能要求和成本要求,已经成功地应用于医用容器和一次性医疗用品。目前中国乃至全球的聚氯乙烯粒料产品主要应用于三个方面,一是聚氯乙烯粒料手套、防护服等外科防护方面,二是穿刺管路及相关液袋,是目前最为主要的应用领域,最后是呼吸机面罩等安全性要求的较低的外用医疗器械。
总的来看,中国是全球最大的聚氯乙烯粒料手套生产国,医用聚氯乙烯粒料手套领域对医用聚氯乙烯粒料的需求保持在较高的水平,但增长相对缓慢。在穿刺管路及相关液袋方面,由于中国医疗卫生事业的发展,住院人数的上升,以及中国企业在全球的市场竞争力逐渐增强,这一领域对医用聚氯乙烯粒料的需求增长极为迅速。2020年受疫情影响,医用PVC手套市场需求大幅增长,推动通用型聚氯乙烯粒料市场需求高速增长,行业市场规模大幅上升。2022年,行业规模较2021年略有下降,约78.8亿元。

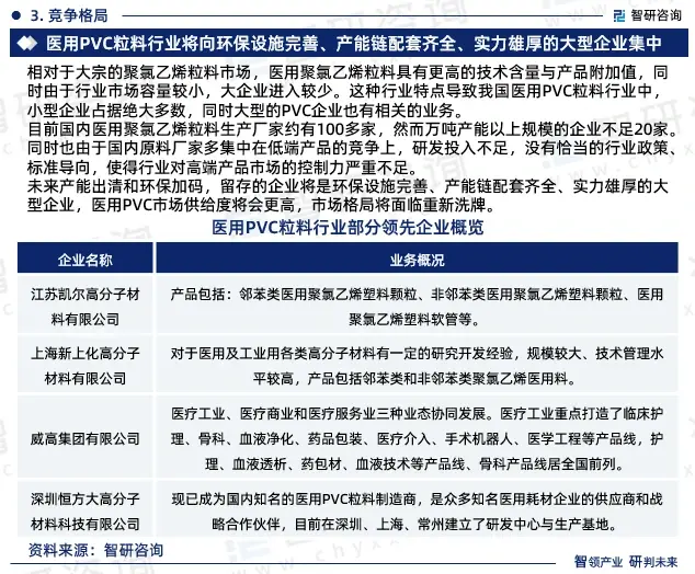
相对于大宗的聚氯乙烯粒料市场,医用聚氯乙烯粒料具有更高的技术含量与产品附加值,同时由于行业市场容量较小,大企业进入较少。这种行业特点导致我国医用PVC粒料行业中,小型企业占据绝大多数,同时大型的PVC企业也有相关的业务。
目前国内医用聚氯乙烯粒料生产厂家约有100多家,然而万吨产能以上规模的企业不足20家。同时也由于国内原料厂家多集中在低端产品的竞争上,研发投入不足,没有恰当的行业政策、标准导向,使得行业对高端产品市场的控制力严重不足。
未来产能出清和环保加码,留存的企业将是环保设施完善、产能链配套齐全、实力雄厚的大型企业,医用PVC市场供给度将会更高,市场格局将面临重新洗牌。

从整个PVC行业来看,由于PVC行业技术成熟,作为高能耗高污染的行业之一,传统通用型PVC已经逐步成为国内限制型产业。高附加值与高增长速度的医用聚氯乙烯粒料市场成为PVC行业的新兴利润增长点,且随着国家卫生医疗部门相关鼓励性政策出台,高端医用塑料的市场前景看好,大量的通用PVC企业逐步进入市场。预计医用聚氯乙烯粒料行业2029年市场规模将接近150亿元。
环保安全、降低成本是行业发展的关键点。我国医用聚氯乙烯粒料行业将不断开发新的生产方法,以降低成本,提高产品的环保性。在这一趋势下,非邻苯类聚氯乙烯粒料是发展最好的产品。非邻苯型产品拥有比邻苯型产品更高的生物安全性,在欧美、日本与韩国市场已经成为主导产品,目前国内正在大力推广。非邻苯型产品可以在输血(液)器具、血液净化产品、呼吸麻醉产品等所有医用PVC类产品中全面替代传统DEHP类产品。

《2023-2029年中国医用聚氯乙烯粒料市场现状分析及未来发展趋势报告》内容丰富、数据翔实、亮点纷呈。是智研咨询重要研究成果,是智研咨询引领行业变革、寄情行业、践行使命的有力体现,更是医用聚氯乙烯粒料领域从业者把脉行业不可或缺的重要工具。智研咨询已经形成一套完整、立体的智库体系,多年来服务政府、企业、金融机构等,提供科技、咨询、教育、生态、资本等服务。
数据说明:
1、本报告核心数据更新至2022年12月,以中国大陆地区数据为主,少量涉及全球及相关地区数据;预测区间涵盖2023-2029年,数据内容涉及中国医用聚氯乙烯粒料行业产能、产需量、市场规模等。
2、除一手调研信息和数据外,国家统计局、中国海关、行业协会、上市公司公开报告(招股说明书、转让说明书、年报、问询报告等)等权威数据源亦共同构成本报告的数据来源。一手资料来源于研究团队对行业内重点企业访谈获取的一手信息数据,主要采访对象有企业高管、行业专家、技术负责人、下游客户、分销商、代理商、经销商以及上游原料供应商等;二手资料来源主要包括全球范围相关行业新闻、公司年报、非盈利性组织、行业协会、政府机构及第三方数据库等。
3、报告核心数据基于公司严格的数据采集、筛选、加工、分析体系以及自主测算模型,确保统计数据的准确可靠。
4、本报告所采用的数据均来自合规渠道,分析逻辑基于智研团队的专业理解,清晰准确地反映了分析师的研究观点。
报告目录框架:
第一章 2022年医用聚氯乙烯粒料产业概述
第一节 医用聚氯乙烯粒料产业定义
第二节 医用聚氯乙烯粒料产业发展历程
第三节 医用聚氯乙烯粒料分类情况
第二章 2022年中国医用聚氯乙烯粒料产业发展环境分析
第一节 中国经济环境分析
一、宏观经济
二、工业形势
三、固定资产投资
第二节 医用聚氯乙烯粒料产业相关政策
一、国家“十三五”产业政策
二、其他相关政策
第三节 中国医用聚氯乙烯粒料产业发展社会环境分析
一、社会消费品零售
二、居民消费价格
三、居民收入水平
第三章 2022年中国医用聚氯乙烯粒料行业市场综合分析
第一节 医用聚氯乙烯粒料市场现状分析及预测
一、中国医用聚氯乙烯粒料市场规模分析
二、中国医用聚氯乙烯粒料市场规模预测
第二节 医用聚氯乙烯粒料产品产能分析及预测
一、中国医用聚氯乙烯粒料产能分析
二、中国医用聚氯乙烯粒料产能预测
第三节 医用聚氯乙烯粒料产品产量分析及预测
一、中国医用聚氯乙烯粒料产量分析
二、中国医用聚氯乙烯粒料产量预测
第四节 医用聚氯乙烯粒料市场需求分析及预测
一、中国医用聚氯乙烯粒料市场需求分析
二、中国医用聚氯乙烯粒料市场需求预测
第五节 医用聚氯乙烯粒料进出口数据分析
一、中国医用聚氯乙烯粒料进出口数据分析
二、国内医用聚氯乙烯粒料产品未来进出口情况预测
第六节 医用聚氯乙烯粒料发展特征分析
一、检验标准
二、行业投资特点
三、市场竞争格局
第四章 2022年中国医用聚氯乙烯粒料所属行业财务状况
第一节 中国医用聚氯乙烯粒料所属行业经济规模
一、医用聚氯乙烯粒料所属行业销售规模
二、医用聚氯乙烯粒料所属行业利润规模
三、医用聚氯乙烯粒料所属行业资产规模
第二节 中国医用聚氯乙烯粒料所属行业盈利能力指标分析
一、医用聚氯乙烯粒料所属行业亏损面
二、医用聚氯乙烯粒料所属行业销售毛利率
三、医用聚氯乙烯粒料所属行业成本费用利润率
四、医用聚氯乙烯粒料所属行业销售利润率
第三节 中国医用聚氯乙烯粒料所属行业营运能力指标分析
一、医用聚氯乙烯粒料所属行业应收账款周转率
二、医用聚氯乙烯粒料所属行业流动资产周转率
三、医用聚氯乙烯粒料所属行业总资产周转率
第四节 中国医用聚氯乙烯粒料所属行业偿债能力指标分析
一、医用聚氯乙烯粒料所属行业资产负债率
二、医用聚氯乙烯粒料所属行业利息保障倍数
第五节 中国医用聚氯乙烯粒料所属行业财务状况综合评价
一、医用聚氯乙烯粒料所属行业财务状况综合评价
二、影响医用聚氯乙烯粒料所属行业财务状况的经济因素分析
第五章 2018-2022年医用聚氯乙烯粒料营销策略调研
第一节 销售组织及结构调查分析
一、主要销售模式分析
二、主要销售组织架构分析
三、主要销售战略规划分析
第二节 销售区域调查分析
一、主要产品品种销售区域分布
二、新产品销售区域分布预测
第三节 中国医用聚氯乙烯粒料区域市场分析
一、东北地区市场分析
二、华北地区市场分析
三、华东地区市场分析
四、华中地区市场分析
五、华南地区市场分析
六、西部地区市场分析
第四节 投资动态(在建、拟建项目)
第六章 2018-2022年医用聚氯乙烯粒料产业链分析
第一节 医用聚氯乙烯粒料产业链分析
一、产业链模型介绍
二、医用聚氯乙烯粒料产业链模型分析
第二节 上游产业发展及其影响分析
一、上游产业发展现状
二、上游产业发展趋势预测
第三节 下游产业发展及其影响分析
一、下游产业发展现状
二、下游产业发展趋势预测
第七章 医用聚氯乙烯粒料主要优势企业分析
第一节 江苏凯尔高分子材料有限公司
一、企业发展简况分析
二、企业经营情况分析
三、企业经营优劣势分析
第二节 上海新上化高分子材料有限公司
一、企业发展简况分析
二、企业经营情况分析
三、企业经营优劣势分析
第三节 威高集团有限公司
一、企业发展简况分析
二、企业经营情况分析
三、企业经营优劣势分析
第四节 深圳恒方大高分子材料科技有限公司
一、企业发展简况分析
二、企业经营情况分析
三、企业经营优劣势分析
第五节 高邮市汉升高分子材料有限公司
一、企业发展简况分析
二、企业经营情况分析
三、企业经营优劣势分析
第八章 2022年医用聚氯乙烯粒料所属行业总体经济状况
第一节 行业总体状况
第二节 不同所有制企业构成状况
一、不同所有制企业数量
二、不同所有制企业资产规模
三、不同所有制企业销售规模
四、不同所有制企业利润规模
第三节 不同规模企业构成状况
一、不同规模企业数量
二、不同规模企业总资产
三、不同规模企业销售规模
四、不同规模企业利润规模
第九章 2022年中国医用聚氯乙烯粒料行业技术发展分析
第一节 中国医用聚氯乙烯粒料行业技术发展现状
第二节 医用聚氯乙烯粒料行业技术特点分析
第三节 医用聚氯乙烯粒料行业技术发展趋势分析
第十章 2023-2029年医用聚氯乙烯粒料行业发展预测
第一节 中国医用聚氯乙烯粒料发展趋势分析
第二节 2023-2029年中国医用聚氯乙烯粒料行业发展未来总体趋势
一、中医用聚氯乙烯粒料产业政策趋向
二、中医用聚氯乙烯粒料行业技术革新趋势
第三节 中国医用聚氯乙烯粒料行业市场预测
一、中国医用聚氯乙烯粒料行业需求预测
二、国内医用聚氯乙烯粒料行业发展前景分析
第十一章 2023-2029年中国医用聚氯乙烯粒料产业投资价值研究
第一节 中国医用聚氯乙烯粒料行业投资环境分析
第二节 中国医用聚氯乙烯粒料投资机会分析
一、区域投资热点分析
二、市场产品投资热点
三、投资潜力分析
第三节 中国医用聚氯乙烯粒料行业投资风险预警
一、政策监管日益加强
二、技术风险预警
三、行业竞争风险预警
第四节 投资观点
图表目录:部分
图表1:2014-2022年我国医用聚氯乙烯粒料市场规模走势图
图表2:2014-2022年医用聚氯乙烯粒料细分市场规模走势
图表3:2014-2022年中国医用聚氯乙烯粒料产能
图表4:2014-2022年中国医用聚氯乙烯粒料行业产量情况
图表5:2014-2022年中国医用聚氯乙烯粒料行业需求情况
图表6:我国PVC树脂行业创新产品
图表7:医用级PVC树脂主要应用领域
图表8:2015-2022年中国聚氯乙烯进出口数据统计
图表9:2022年中国医用聚氯乙烯粒料区域市场结构
图表10:医用聚氯乙烯粒料行业产业链结构示意图
更多图表见正文……
智研咨询作为中国产业咨询领域领导品牌,以“用信息驱动产业发展,为企业投资决策赋能”为品牌理念。公司融合定量分析与定性分析方法,用自主研发算法,结合行业交叉大数据,通过多元化分析,挖掘定量数据背后根因,剖析定性内容背后逻辑,客观真实地阐述行业现状,审慎地预测行业未来发展趋势,为客户提供专业的行业分析、市场研究、数据洞察、战略咨询及相关解决方案,助力客户提升认知水平、盈利能力和综合竞争力。主要服务包含精品行研报告、专项定制、月度专题、可研报告、商业计划书、产业规划等。提供周报/月报/季报/年报等定期报告和定制数据,内容涵盖政策监测、企业动态、行业数据、产品价格变化、投融资概览、市场机遇及风险分析等。