10.28注安考试,最新注安11页历年高频考点已出!不翻书也能考87+
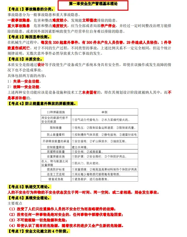
作为去年上岸的过来人,注安难度整体来说虽然不高,但是知识点很杂,要想把它弄懂、弄透,实属不易,而且距离23注安考试也没有很长的备考时间,我们不能把时间锁死在一科上。这份最新各科注安11页历年高频考点已出,它涵盖了教材的知识点和99%的历年真题考点,这样我们在回顾的时候甚至不需要拿书,按照框架来背即可,省时省力。

10.28注安考试,最新注安11页历年高频考点已出!不翻书也能考87+


近几年的注安是很难的,大家都说写题像是听天书,很难理解透彻,所以还是多去看一些总结的知识点,照着背就好,看书着实是有些浪费时间。

这份最新注安11页历年高频考点,不仅涵盖了教材的知识点和99%的历年真题考点,更重要的是还把所有考点、难点、混淆点全都一一标注了出来,简直是一通关秘籍,直接照背,不翻书也能考87+。
篇幅有限,完整版资料自取
在评论区留言:注安,点击我的头像私信,发送数字:76,即可领取完整版