新IT发展白皮书(2023年)
本篇内容摘要:
已经全面开启的数字化、智能化时代,呼唤着全新的关键基础设施,也呼唤着全新的ICT技术与理念。以智能设备、边缘计算、云计算、5G、人工智能等为代表的“新IT”全要素技术突飞猛进,为行业场景的智能化提供了全新的发展图景。
以标杆案例引领、以普慧算力为基础、以灵活可扩展的服务为核心的“新IT”服务成为拉动经济增长的新动能,而且将带来社会形态的颠覆性变化。
党的二十大报告中明确提出,建设现代化产业体系。坚持把发展经济的着力点放实体经济上,推进新型工业化,加快建设制造强国、质量强国、网络强国、数字中国。
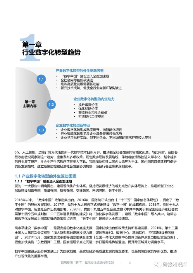
5G、人工智能、边缘计算为代表的新一代数字技术日新月异,推动着全社会加速智能化迈进。与此同时,我国各级政府敏锐洞察到这一趋势,密集发布多项政策,规划数字经济发展路线。
伴随着疫情防控进入常态化,越来越多的行业复工复产,社会生产生活秩序正在步入正轨。我国加快构建以国内大循环为主体、国内国际双循环相互促进的新发展格局,建立疫情防控和经济社会发展协调机制,为各行各业带来深刻变革。
来源:联想











