2023年北京航空航天大学经济管理学院工商管理硕士MBA招生简章
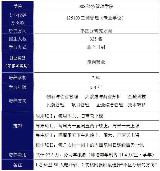
北京航空航天大学工商管理硕士(以下简称“北航MBA”)招生工作坚持公开公平公正、全面衡量、择优录取、宁缺毋滥的基本原则,2023年拟招收325名工商管理硕士研究生(专业代码及名称:125100工商管理)


二、报考条件和要求
1、国家承认本科学历的毕业生,大学本科毕业后有3年(含)以上工作经验。
2、获得国家承认的高职高专毕业学历或大学本科结业后,达到大学本科毕业同等学力,并有5年(含)以上工作经验。
3、获得硕士学位或博士学位后,有2年(含)以上工作经验。
三、报考程序
凡是符合北航MBA报考要求的考生,请于2022年10月5日以前,仔细阅读教育部、所在省市研招办、所选择的报考点以及北航招生单位的公告、通知等文件,并于2022年10月25日前按要求完成报考程序。未按要求报名、误填、错填或填报虚假信息而导致不能确认、考试、录取等,后果由考生本人承担。
(1)报考北航MBA参加全国统一考试,且选择北航为报考点的考生,必须符合北航报考点招收2023年学历硕士研究生网报公告的要求,满足以下条件之一者,方可选择北航为报考点,否则必须按照自身情况选择其它报考点。
①户口在北京的往届生;
②工作所在地在京,且2022年1月至9月在京连续缴纳6个月(含)以上社会保险中的基本养老保险或基本医疗保险(均不含补缴)的往届生。
(2)选择北航报考点且符合北航报考点要求的考生,必须于2022年10月5日至10月25日网上报名期间,按照北京市网报公告要求进行网上支付初试费。未按要求网上支付初试费的报名,北航报考点将不予确认,后果及损失由考生本人承担。具体网上支付办法请考生认真阅读北京市发布的“网报公告”中有关内容。
(3)其他报考点有关问题请按照考生所选择报考点的有关规定执行。
(4)除“报考单位”、“报考点”和“考试方式”以外的其他报名信息,考生可在网上报名起止时间内,使用已注册的用户名和密码登录、修改。网上报名期间,考生亦可重新填报报名信息,但每位考生只能保留一条报名信息。
需要提交相关材料的考生,若选择北航报考点且符合北航报考点要求,须在确认时向北航报考点提交相关材料进行核验,否则将不予通过;若选择非北航报考点,须于11月8日前将相关材料寄(送)达北航研招办核验,否则将不予准考。
(6)考生报名时应准确填写姓名、身份证号、联系电话和相对固定的通讯地址,必要时用于北航与考生取得联系或处理相关事宜。若因考生本人填写不清所造成的问题,责任由考生本人承担。
准考考生应当在2022年12月14日左右,凭网报“用户名”和“密码”登录中国研究生招生信息网,下载《准考证》并打印在A4幅面白纸上。《准考证》正反两面在使用期间不得涂改,北航不寄发纸质准考证。考生凭下载打印的《准考证》及有效居民身份证参加初试。
四、初试
初试方式均为笔试。具体考试时间、地点、科目及要求见准考证。

五、复试
北航为自主确定复试分数线的学校,满足北航MBA复试要求的考生须参加复试。复试采取差额形式,差额比例一般不低于120%(一志愿满足复试资格基本线考生人数不足的情况除外)。复试时间一般在2023年3月中下旬进行。复试的具体方式和要求请登录北航研究生招生信息网查询。
(一)考生在复试时须提交以下材料
1、满足北航MBA复试要求的考生,须提交复试通知书(北航研究生招生信息网上下载,无须盖章)。
2、考生本人有效居民身份证原件及一份身份证件正反面的复印件,复印件纸型为A4纸,身份证件正反面需复印在同一页面上。
3、现实表现材料(附件:2023年北京航空航天大学硕士研究生考生现实表现样表)。学院复试时不仅对考生进行思想政治素质和品德考核,还将结合其学习工作单位出具的现实表现材料进行评价,考核评价不合格者,不予录取。
4、考生本人签字的身体健康情况说明(附件:身体健康情况说明模板)。
5、学历证书(即毕业证书)原件及一份复印件。
6、由档案所在工作单位人事部门提供的在校历年学习成绩表复印件,并加盖档案所在工作单位人事部门公章;若无工作单位,须由档案存放管理部门提供档案内存放的在校历年学习成绩表的复印件,并须加盖档案存放管理部门公章。
7、考生应自觉遵守考场规则及考生所签署的《诚信复试承诺书》等内容,不得对外透露或传播复试试题内容等有关情况。对在研究生考试招生中违反考试管理规定和考场纪律,影响考试公平、公正的考生,一律按《中华人民共和国教育法》及《国家教育考试违规处理办法》(教育部令第33号)严肃处理。
8、学院要求提交的其他材料
(二)报考125100工商管理专业参加考试的考生,思想政治理论考试由学院在复试中进行,并计入总成绩。
(三)根据《北京市发展和改革委员会北京市财政局关于部分高等教育招生考试收费标准的函》(京发改[2012]1358号),参加复试考生每人需交纳复试费100元。
(四)考生提交的信息须真实有效,否则录取资格无效。
(五)北航MBA均录取为非全日制学习方式定向就业录取类别,考生须书面向学院说明情况,并与北航签署相关定向就业培养协议。被录取的定向就业考生均不转人事档案、户口等,北航不解决住宿。(附件:北京航空航天大学招收非全日制学习方式定向就业录取类别硕士研究生培养协议)
六、体检
所有拟录取考生的体检在入学报到时进行。
七、学制、学习方式及住宿
北航MBA培养学制2年,学习时间:2-4年。
北航MBA学习方式为非全日制。所有拟录取为非全日制学习方式的研究生均须签订相应的非全日制学习方式定向就业录取类别硕士研究生培养协议,按照协议进行培养和管理。
不解决录取类别为定向就业的硕士研究生住宿。
八、学费及奖助
按照国家政策,从2014年起入学的研究生开始实行全面收费制度。

为了鼓励考生攻读工商管理硕士(MBA),培养更多品学兼优的商界精英,北京航空航天大学经济管理学院特设立MBA奖学金,奖励取得优异成绩的考生。
周椿,管理类双证研究生/中外合作办学硕士择校与入学辅导的指导老师。

