欢迎光临散文网 会员登陆 & 注册

高中政治35个“凡是”答题模版,轻松拉开差距!

2023-04-13 13:57 作者:一起上岸吧x  | 我要投稿

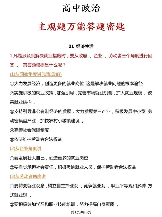
高中政治答题范围广,答题很容易跑偏!

那每一类的题型都是有具体的答题方向的,抓住核心来答题,拿高分肯定没的说!

政治……经济……文化……哲学……都有哦!

由于篇幅限制,以下是部分内容展示,完整版获取,见文末!!


高中政治35个“凡是”答题模版,轻松拉开差距!的评论 (共 条)

分享到微博请遵守国家法律