高中数学|数学差的同学看过来!
高中各科学习具有知识量大、理论性强、系统性强、综合性强以及能力要求高五个方面的特点。
然而,知识点是零乱的,不利于记忆和掌握。
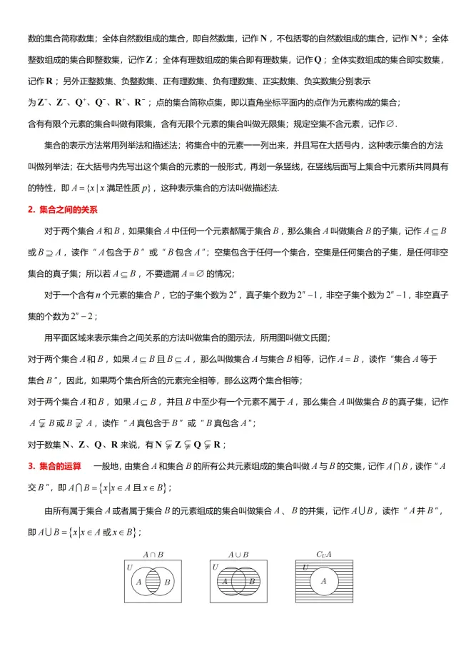
只有把它们串起来,形成一个体系,才有助于快速高效掌握知识。
其中数学又是高考科目中比较难的科目,很多同学在这一科中没少丢分。
分数低主要就是因为基础没有打好,对高中数学知识框架一知半解。
每一本书,每一个单元,每一个知识点都是糊里糊涂地过去。
没学会走就更别提怎么跑了~
今天这尤其是数学基础差的同学是一定要用心啃下的!!
因篇幅有限!
非完整版!
如需完整版,后台踢踢!









