欢迎光临散文网 会员登陆 & 注册

雅思8.0分备考经验,且看且珍惜!

2023-08-02 18:05 作者:Miraitowaie  | 我要投稿

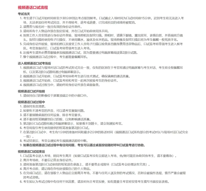
注意:雅思只是一种语言类考试,咋们的目的是为了能够用英语工作和学习,千万不要本末倒置 首先带大家了解一下雅思 1.雅思是国际性英语标准化水平测试之一,是为打算以英语作为交流语言的国家和地区留学或就业的人们设置的语言水平考试,分为学术类测试(A类,Academic)大部分学生党,报名费2020元 培训类测试(G类,GeneralTraning)大部分工作党,报名费2070元 拿到成绩后觉得分数有误,🉑选择复议,复议费用1400,复议成功退回🔙,成绩有效期两年,10个工作日出成绩,并寄成绩单 2.雅思考试内容介绍 a.听力:考试时间为40分钟共40个问题,录音分4段,注意,所有录音只放一遍 b.阅读:考试时间为60分钟,有三篇独立的文章组成,文章📃长度在800-1200字 c.写作:考试时间为60分钟。需要写✍🏻两篇文章 Task1(20分钟,150字) G类:书信类题目,投诉信,请求信,建议信,邀请信等 A类:流程图,地图, 后面的图标图曲线图柱状图等出现概率跟大姨妈一样,属于月考。叫小作文相对简单。 Task2(40分钟,250字) 考生可能需要对某个观点发表支持或反驳意见,或者讨论针锋相对的一组观点,或者解释某种问题出现的原因并提出相应的解决办法。 3.口语:考试时间为10-15分钟,分为三个阶段 Parat1, 口语, part1, 一般两个话题, 8-10个小题,涉及个人信息和喜好,自我介绍(例如个人的工作,学习,兴趣爱好,考试目的,未来大打算等)主要测试考生的社交问候语,提供个人信息和陈述事实的能力。 Parat2,个人表述,考生抽取一张有话题的卡片,一分钟准备时间后尽量多说,直到考官叫停(一般1-2分钟)。考察考生的快速组织语言能力,并就一个特定的话题进行口头陈述。 Parat3,双向讨论 ,主要对第二部分话题的延伸和发散,进行深入广泛的讨论。问题一般比较抽象,考察考生的额语言技巧和思辨能力,也是难度最高的一部分。 4.雅思考试当日流程,主要包含, a.查看考试安排并打印准考证 b.考试当日流程图 c.笔试流程 d.视频通话口试流程 e.雅思考前备忘录 f.考试当天清单 大家看图

5.雅思备考所需资料推荐 一、雅思阶段复习计划 1.在校、在职、脱产复习计划 ①在校 时间安排:1-2个月为备考周期,每天投入5-6小时 前期夯实基础:词汇是关键,背单词、分析句子成分; 中期强化阶段:大量练习,掌握题型答题步骤,试着进行真题限时训练; 后期冲刺阶段:通过模考适应考试套路。 ②在职 时间安排:3-4月为备考周期,每天投入3-4小时 前期:基础不太好的在职烤鸭可拉长前期备考战线,以词汇和句子为主; 中期:针对性训练 后期:查漏补缺,单独抽出时间复习单科 ③脱产 时间安排:1-2个月为备考周期,每天投入7-8小时 前期:巩固词汇和语法基础 中期:掌握各类题型考查点,针对训练并重复练习 后期:模考,总结错题 二、雅思词汇 资料总览①AWL词汇 AWL词汇是各类学术类考试中极为常见的词汇,平均每10个学术单词中,就有1个出现在AWL中。 使用方法:不需要全部背诵,只需学习1-2个目标词,根据目标词推导出衍生词,在雅思阅读中根据目标词认出相关的扩展词。 ②听力场景词汇 使用方法:按照场景来背诵,接着练习听写能力。 ③538考点词 使用方法: · 每天都要看一遍,碰到尚未掌握的词汇就抄在纸上; · 平时碰到影响理解或做题的单词也要抄下来,不断积累; ④剑1-15同义词替换合集 同义词转换的能力直接影响到对听力、阅读题目的定位和理解,口语和写作中用同义词也能扩充自己的词汇量。 三、雅思真题系列 ①剑桥1-14真题及解析 剑1-剑3:时间久远,不建议花太多时间刷; 剑4-剑6:夯实单词和语法,刚开始刷真题不建议限时,积累词汇和易错点; 剑7-剑9:分别对听、说、读、写进行专项练习,在这个阶段可以对口语素材,写作词汇进行整理和收集; 剑10-剑14:是比较清晰反映近年考试趋势和难度的崭新新题,参考价值比较高,刷题会更高效,可以多刷。 ②雅思官方指南OG OG指南属于雅思真题系列中的进阶版,主要针对剑桥缺失的难点题型,适用于基础稍微好一点的烤鸭,小白要慎用,因为OG上的题都是属于难题集锦,刚开始备考刷OG的话会很吃力。 四、雅思听力 第一阶段:词汇备考 1.《雅思词汇精讲-听力篇》 2.《雅思听力词汇小伴侣》是备考时间相对充足考生的必备资料。 3.《剑桥雅思听力考点词真经》 第二阶段:专项练习 1.短期备考-《4周攻克雅思听力周计划》 2.中期备考-《雅思考试技能训练教程-听力》 3.长期备考-《80天攻克雅思听力》 第三阶段:真题训练 《剑桥雅思真题4-14》每册书后面附有听力录音文本,答案,考官例文,可影印使用的答题卡,方便考生自学和模考。想要突破难关,拿下高分,真题怎能缺少!!! 资料总览 ①听力语料库 听力语料库是雅思听力的王牌复习资料,主要用来练习听力词汇。 使用方法: · 边听边练习,对于错的单词不要糊弄过去,最好对于自己没掌握的单词去查英文释义和例句,英语释义比中文释义重要多了。 · 变速练习,最好调整为1.5倍或2倍速练习。 · 每天练习5-6章左右,数量不宜太多也不要太少,太多的话影响质量,也会消磨学习的热情,太少了又没有效率。 ②9分达人听力 如果你把雅思真题都刷完了的话,可以刷9分达人听力来巩固练习,缺点是内容很多,因为九分达人毕竟来源于以往的机经题库,还原真题,简单来说,阅读的刷题价值大于听力,在后面会讲到。 ③听力扩展强化材料 其余就是听力扩展强化材料,包括TED合集、VOA合集、BBC 6分钟英语合集、750套科学美国人60秒作为课余辅助使用,是积累语料和口语的学习材料。 五、雅思口语 基础阶段 1.《雅思口语词汇小伴侣》适合各个水平的考生,而且权威性毋庸置疑! 2.《4周攻克雅思口语周计划(经典版)》针对考生复习中经常遇到的问题,为考生提供了一个完整的IELTS口语4周复习方案,每周安排7天(星期一至星期日),合计28天。 3. 《雅思高分101俚语与习语》 提高阶段 1.《雅思考试口语金牌教程》 2.《雅思口语多米诺》这本书让考生最终得以以不变应万变,节省大量复习时间,告别题海战术! 3.《雅思口语全攻略》了解雅思口语提升的真谛! 4.《雅思口语黑眼睛》 冲刺阶段 1.《雅思口语官方题库》收录近200个话题无一不是雅思口语的高发考点,800多个问答,每一问题,每一答案,均精心编写,无不用心良苦。 2.《雅思口语九天高分之路》 3.《雅思口语真题题源冲刺版》 4. 《剑桥雅思常见错误解析》以真实语境再现常见错误,并提供了如何规避这些错误的方法。 资料总览 ①慎小嶷十天突破雅思口语 主要针对口语应试的冲刺资料,想要短期冲分的烤鸭可以作为临时备考材料来使用,缺点是并不能真正提高口语水平,只是针对雅思口语考试中的考试技巧,如果要全方位提高口语能力,在复习的时候还需要用上当季的口语题库使用。 ②当季口语题库 不管你的备考时间有多长,口语题库是必备材料的重中之重,如果自己准备口语素材的话,缺点是比较耗精力,每个季度50多道题一个一个去准备时间根本来不及,而且表达不够地道。 答库每个季度都会整理当季的口语题库及素材给大家,有native speaker亲自撰写素材,表达地道,用词规范,当然啦不能完全照背,每道题目都会有5篇不同的思路素材,结合使用会更高效哦~ 六、雅思阅读费 雅思阅读词汇资料: 1.《雅思阅读词汇3+1》针对雅思阅读考试的不同场景,甄选雅思阅读考试中的核心词汇,进行全面讲解。 2.《雅思词汇精讲-阅读篇》这是一部以讲解雅思阅读核心词汇为线索的书。 3.《雅思词汇词根+联想记忆法》全书收录约4500个核心词汇及1200多个核心词组有效地记忆单词。 语法资料:《剑桥语法精讲精练》 雅思阅读技巧备考资料:《雅思阅读真经1&2精编版》真题还原,完整训练方式。 阅读方法备考:《雅思阅读胜经》让考生在最短的时间内掌握最佳的雅思阅读考试技法。 背景知识备考: 《雅思源文阅读95篇》每篇文章分为四个部分:背景知识、真题源文、汉语译文和重点词汇。 雅思阅读练习备考资料 1.《80天攻克雅思阅读(第3版)》 2.《9分达人雅思阅读真题还原及解析》 资料总览 九分达人阅读 很多雅思真题的原题出自于九分达人,在前面说到九分达人阅读比听力的准确度更高,也不要一门心思把出现原题的希望寄托于九分达人上,很多高分烤鸭在做的时候和雅思真题同时使用,读懂题干、理解文章逻辑比读懂文章更重要。 七、雅思写作 雅思写作备考资料共分三类,即写作参考书,写作练习册以及写作范文。 雅思写作参考书: 1.《小伴侣词汇之写作》:不同话题词汇 2.《Writing for IELTS》:积累地道词汇表达 3.《剑桥图表题大全》:小作文各种题型解题技巧详解 4.《Ideas for IELTS topics》大作文观点总结 雅思写作6.5分资料 1.《就是要你过雅思写作6.5》: 雅思写作7分资料 1. 《7周轻松突破雅思写作7分》 2.《雅思写作7分288单词》 雅思写作7.5+分资料 1.《雅思写作真经》 雅思写作练习册 1.《IELTS考试技能训练教程-写作》 2.《雅思考试写作金牌教程》 雅思写作范文 1.《剑桥雅思写作高分范文》收集近十年A、G类Task 2各类题材题目及范文。从词汇、句型、篇章、思想全面提高写作能力。 2.《雅思写作7+范文》 3. 《雅思写作8分万能作文》详细讲解考试内容,选材/题目极力接近真题。 好了,关于雅思各科的复习资料就介绍到这里,还有很多很多资料都可以作为平时练习使用,比如《经济学人》外刊、柯林斯系列书籍等等。

雅思8.0分备考经验,且看且珍惜!的评论 (共 条)

分享到微博请遵守国家法律