Q1区5.9分,乳腺癌中与铜细死亡相关的lncRNA 预后模型
A novel cuproptosis-related prognostic 2-lncRNAs signature in breast cancer

铜死亡lncRNAs的筛选
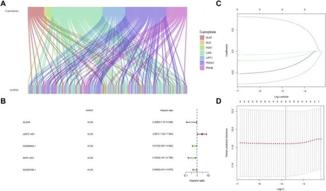
我们从 TCGA 数据集中获得了 1,109 个乳腺癌样本和 103 个相邻样本的表达。共筛选出13493个lncRNA。将通过 Wilcox 检验获得的在乳腺癌和邻近样本中差异表达的 lncRNA 纳入后续分析 ( p < .05)。我们通过相关性检验确定了与铜凋亡相关的 lncRNA。Pearson 相关分析表明,153 个 lncRNA 与乳腺癌中的铜细胞凋亡相关基因相关(Cor <.3,p值 <.05)。Sankey图谱显示了7个Cuproptosis相关基因与153个Cuproptosis相关lncRNAs的对应关系

分组
将TCGA乳腺癌患者的数据按1:1的比例随机分为训练集和内部验证集。卡方检验验证了分组的公平性。Test和Train之间所有指标的卡方检验p值均>.05,说明分组的公平性。
铜凋亡相关lncRNA模型的建立
通过使用单变量 cox 回归分析 ( p < .05),我们从训练数据集中的 153 个铜细胞凋亡相关 lncRNA 中识别出 5 个与患者 OS 高度相关的 lncRNA. 然后Lasso分析筛选出两个相对权重最大的基因(USP2-AS1、NIFK-AS1)用于后续模型构建(. 还提供了套索分析的偏似然偏差. 接下来,我们使用多变量 COX 回归来拟合乳腺癌患者的铜细胞凋亡相关 lncRNA 风险模型 (BCCuS)。预后风险评分公式:BCCuS = (1.117,558 × USP2-AS1)+(−1.05486 × NIFK-AS1) (表 2). 根据中位 BCCuS 评分,将训练数据集中的 1,109 名乳腺癌患者分为两组:高 BCCuS 组和低 BCCuS 组,我们可以知道lncRNA USP2-AS1是乳腺癌患者的有利预后因素,lncRNA NIFK-AS1是乳腺癌患者的不利预后因素。
BCCuS 在乳腺癌中的验证
根据TCGA样本的表达数据,相关热图显示了用于构建模型的2个lncRNA与7个铜凋亡基因的表达相关性. USP2-AS1与四种基因(DLAT、PDHA1、FDX1、DLD)呈正相关,与两种基因(LIAS、PDHB)呈负相关。NIFK-AS1 与三个基因(LIAS、LIPT1、PDHB)呈正相关,与两个基因(DLD、DLAT)呈负相关(. 为了进一步评估 BCCuS 在乳腺癌中的预测能力,基于从 TCGA 网站获得的患者 OS(总体生存)数据和患者 PFS,在 TCGA 数据集的训练队列和内部验证集中进行了 Kaplan Meier 生存分析( pronossion free survival) 从 XENA 网站 ( https://xena.ucsc.edu/ ) 获得的数据。在 train set 中,结果显示高风险组乳腺癌患者的 OS 比低风险组差 ( p = .026) 并且 PFS 也比低风险组差 ( p < .001) 在内部验证集中,高风险组乳腺癌患者的 OS 低于低风险组 ( p = .033)以及 PFS ( p = .012) . 在所有 TCGA-BRCA 1109 样本中,高风险组乳腺癌患者的 OS 比低风险组差 ( p = .001),以及 PFS ( p = .024) . 构建单变量和多变量 Cox 回归来评估预后特征是否独立于年龄、性别、临床分期和 TNM 分期(. 结果表明,BCCuS可能是一个独立的预后因素,可以部分消除临床因素的干扰。使用 R 包“热图”绘制风险图,在两组中,USP2-AS1 似乎在 BCCuS-high 组中表达更高,NIFK-AS1 在 BCCuS-low 组中表达更高,这表明模型基因的可靠性. 使用 c 进一步验证风险模型以检查预测效率,AUC(曲线下面积):1 年:0.730,3 年:0.677,5 年:0.610 ROC 曲线包含 BCCuS,其他临床因素显示 BCCuS 是比临床分期更好的预测特征(BCCuS AUC = .730,分期 AUC = .717) BCCuS 与其他临床信息的一致性指标表明 BCCuS 可以作为可靠的临床参考指标. 列线图是基于临床方便预测单例患者预后的评分构建的 此外,在根据临床分期(第 1-2 期: p = .024;第 3-4 期:p = .003)和年龄(≤60:p = .005 )对所有样本进行分组后,绘制了 KM >60: p = .011)



模型相关生物学机制
首先,我们使用 limma 包分析了 BCCuS-high 和 BCCuS-low 组之间差异表达的基因 ( p < .001, |log2Foldchange|>1). 筛选出26个差异基因,用火山图展示。在这26个基因中,18个基因下调,8个基因上调,包括钙结合蛋白S100A8和S100A9。S100A8/A9 在肿瘤微环境和外部环境中均有表达,可归类为肿瘤发生过程中的信号(Moon 等人,2008 年;Woo 等人,2021 年)。GO富集分析显示,差异表达基因富集了代谢代谢相关的分子功能和免疫反应(Ashburner et al., 2000),如金属离子螯合和白细胞迁移. KEGG 结果表明,BCCuS-high 和 BCCuS-low 组在与免疫反应和能量代谢相关的途径中存在差异富集,例如血清素能突触和病毒蛋白与细胞因子受体的相互作用

BCCuS与免疫功能的关系
我们使用 R 包“GSVA”来计算高风险组和低风险组之间免疫功能富集的显着差异。只有 II 型干扰素反应在 BCCuS 高组中受到显着抑制。HLA、T 细胞共抑制、检查点、APC 共刺激、CCR、APC 共抑制、Para 炎症、MHC I 类和 I 型 IFN 反应均在 BCCuS 高组中得到显着促进 ( p < .05 )肿瘤免疫功能障碍评分(TIDE)符合肿瘤免疫逃逸特征,可以预测免疫抑制治疗的效果(Jiang et al., 2018)。BCCuS-high 组 TIDE 评分显着降低,这可能揭示了肿瘤细胞的免疫逃逸并可能导致预后不良

模型得分与突变之间的关系
根据中位风险评分,将 1,109 份乳腺癌样本分为高组和低组。使用“maftools”R 包计算两组中的突变频率和 TMB。在BCCuS-low组中,PIK3CA、CDH1、MAP3K1的突变频率上调,这些基因被报道为乳腺癌的抑癌基因而 TP53 和 TTN,在 BCCuS 高组中被上调,作为乳腺癌的启动子发挥作用从 TCGA 数据库下载乳腺癌样本的 TMB(肿瘤突变负荷)数据和碱基突变数据。KM 图绘制在 TMB 高和 TMB 低组之间,TMB 高显示较低的生存概率 ( p = .023)然后根据BCCuS和TMB,将TCGA样本分为四组,拟合生存曲线。BCCuS 高和 TMB 高组显示出最高风险 ( p = .005) 小提琴图显示高危人群与较高的 TMB 关系密切

BCCuS敏感抗癌药物的机器学习筛选
通过使用pRRhetic包和机器学习(筛选出36种敏感性(IC50)与模型显着相关的抗癌药物。p值的阈值设置为 .001。值得注意的是,顺铂、马赛替尼、吉非替尼、替伏扎尼等多种肿瘤化疗药物和靶向药物在高危人群中敏感性更高36种抗癌药中,31种在高BCCuS组敏感性较高,5种在高BCCuS组敏感性较低。


通过 qPCR 进行实验验证
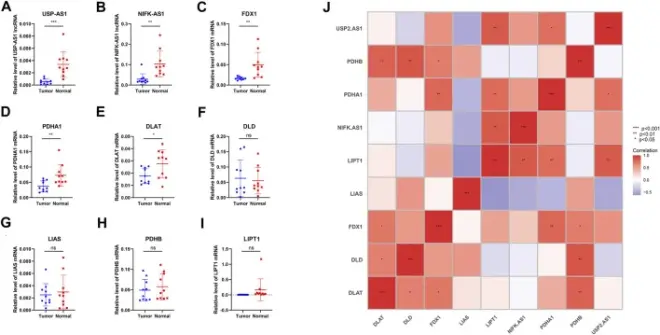
对来自 10 名乳腺癌患者的原发性乳腺癌组织和癌旁正常组织进行了 qPCR。结果表明,两种模型 lncRNA 在癌症和 Para 癌样本中均有差异表达,USP2-AS1 和 NIFK-AS1 在癌症样本中的表达均较低。FDX1、PDHA1 和 DLAT 在乳腺癌中也显着下调。使用实验表达构建了七个铜凋亡相关基因和两个模型 lncRNA 的相关热图。结果显示USP2-AS1的实验表达与PDHA1呈正相关,NIFK-AS1与LIPT1呈正相关,这与之前的生物信息学预测一致。

