2023年中国智能床行业未来发展趋势研究报告—智研咨询
为方便行业人士或投资者更进一步了解智能床行业现状与前景,智研咨询特推出《2023-2029年中国智能床产业发展动态及未来趋势预测报告》(以下简称《报告》)。报告对中国智能床市场做出全面梳理和深入分析,是智研咨询多年连续追踪、实地走访、调研和分析成果的呈现。

为确保智能床行业数据精准性以及内容的可参考价值,智研咨询研究团队通过上市公司年报、厂家调研、经销商座谈、专家验证等多渠道开展数据采集工作,并对数据进行多维度分析,以求深度剖析行业各个领域,使从业者能够从多种维度、多个侧面综合了解2022年智能床行业的发展态势,以及创新前沿热点,进而赋能智能床从业者抢跑转型赛道。

智能床是一种具有智能化功能的床,是顺应智能家居潮流而出现的产物。分为欧式智能床和美式智能床,欧式智能床为排骨架结构,美式智能床为床板式结构。智能床属于电动床的一种,是利用大数据和传感器控制干预的电动床,但电动床不一定是智能床。同时,智能床也是顺应智能家居潮流而出现的产物,出现于20世纪后期。
智能床,又称智能电动床,在电动床的基础上增加了四大部分的功能。智能床的智能功能实现改善使用者的睡眠质量,最大限度的满足高质量睡眠的要求。其智能功能包括但不仅限于数据采集检测功能、存储传输功能、处置调整功能、控制功能。

受国内企业经营模式的影响,我国智能电动床产品外向型特征显著,海外市场是国内智能电动床生产商主要的销售渠道之一。2021年我国智能电动床产量为371.22万张,2022年产量达到了371.93万张,同比增长了5.58%。2022年中国智能床需求量为124.51万张,同比增长10.41%。智能床价格相对较高,目前在国内市场处于导入期,到随着人均收入的增长,在消费升级的推动下,智能家居产业快速发展,智能床市场需求持续攀升,行业发展前景较好。2022年中国智能床市场均价为2190.1元每张,相较于2015年市场价格上涨了84.84元。

智能电动床拥有智能驱动、实时身体机能检测等功能,可为老人提供智能化的家居服务,在人口老龄化加剧的背景下有望迎来较大发展机遇。此外年轻一代对智能家居接受程度普遍较高,同时为行业增长打开新空间。据统计2022年中国智能床市场规模达到27.28亿元,同比增长11.57%,相较于2015年增长了10.35亿元,2018年到2022年复合增长率为12.67%。其中普通家用床占智能床总体市场规模份额整体呈上升趋势,由2018年的56%增长至58.2%。

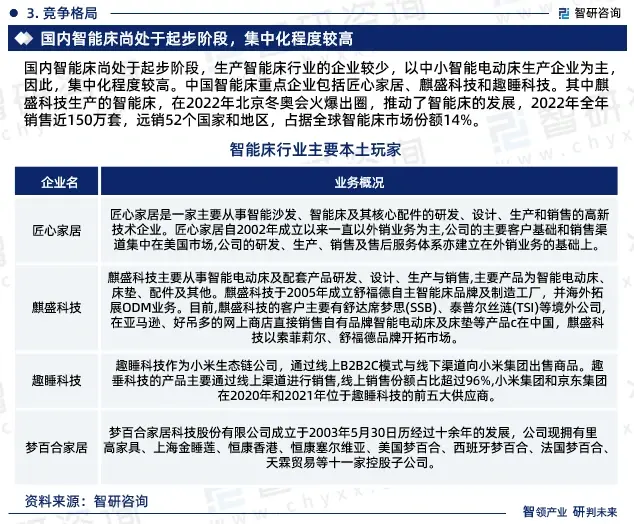
国内智能床尚处于起步阶段,生产智能床行业的企业较少,以中小智能电动床生产企业为主,因此,集中化程度较高。中国智能床重点企业包括匠心家居、麒盛科技和趣睡科技。其中麒盛科技生产的智能床,在2022年北京冬奥会火爆出圈,推动了智能床的发展,2022年全年销售近150万套,远销52个国家和地区,占据全球智能床市场份额14%。

近几年来,全球智能床市场规模迅速增长,且保持较为稳定的高速增长态势,从渗透率较高的发达国家来看,智能床的市场规模主要来自于对传统床的替代。从国内市场来看,随着我国经济的发展,居民收入不断提高,居民消费呈现出结构性升级趋势。同时年轻群体逐渐成为主要的消费群体,年轻一代对智能家居接受程度普遍较高,使得智能家居在供需两端都将得到推动。

《2023-2029年中国智能床产业发展动态及未来趋势预测报告》是智研咨询重要成果,是智研咨询引领行业变革、寄情行业、践行使命的有力体现,更是智能床领域从业者把脉行业不可或缺的重要工具。智研咨询已经形成一套完整、立体的智库体系,多年来服务政府、企业、金融机构等,提供科技、咨询、教育、生态、资本等服务。

数据说明:
1:本报告核心数据更新至2022年12月,以中国大陆地区数据为主,少量涉及全球及相关地区数据;预测区间涵盖2023-2029年,数据内容涉及智能床产品产量、行业产值、销售收入、市场规模、产品价格等。
2:除一手调研信息和数据外,国家统计局、中国海关、行业协会、上市公司公开报告(招股说明书、转让说明书、年报、问询报告等)等权威数据源亦共同构成本报告的数据来源。一手资料来源于研究团队对行业内重点企业访谈获取的一手信息数据,主要采访对象有企业高管、行业专家、技术负责人、下游客户、分销商、代理商、经销商以及上游原料供应商等;二手资料来源主要包括全球范围相关行业新闻、公司年报、非盈利性组织、行业协会、政府机构及第三方数据库等。
3:报告核心数据基于公司严格的数据采集、筛选、加工、分析体系以及自主测算模型,确保统计数据的准确可靠。
4:本报告所采用的数据均来自合规渠道,分析逻辑基于智研团队的专业理解,清晰准确地反映了分析师的研究观点。
报告目录框架:
第一章 智能床行业发展综述
第一节 智能床行业定义及分类
一、智能床行业的定义
二、智能床行业的分类
三、智能床产品的特点
四、智能床行业在国民经济中的地位
第二节 智能床行业发展环境分析
一、宏观经济环境
二、国际贸易环境
三、宏观政策环境
四、智能床行业政策环境
五、智能床行业技术环境
第二章 智能床行业国内外发展概述
第一节 全球智能床行业发展概况
一、全球智能床行业发展现状
二、主要国家和地区发展状况
三、全球智能床行业发展趋势
第二节 中国智能床行业发展概况
一、中国智能床行业发展历程与现状
二、中国智能床行业发展中存在的问题
第三节 中国智能床行业的发展对策
第三章 中国智能床行业发展状况
第一节 中国智能床行业市场格局分析
一、行业市场发展特点
二、行业市场规模分析
三、行业市场发展格局分析
四、行业市场前景预测分析
第二节 中国智能床行业市场产生分析
一、行业市场产量分析
二、重点企业产量分布
三、行业市场产量趋势
第三节 中国智能床行业市场需求分析
一、行业市场需求量分析
二、下游行业需求分布
三、行业市场需求趋势
第四节 中国智能床行业供需平衡分析
第四章 中国智能床所属行业经济运行分析
第一节 2018-2022年行业总体规模分析
一、企业数量结构分析
二、人员规模状况分析
三、行业资产规模分析
四、行业销售收入分析
五、行业利润总额分析
第二节 2018-2022年智能床所属行业财务指标总体分析
一、行业盈利能力分析
二、行业偿债能力分析
三、行业营运能力分析
四、行业发展能力分析
第五章 中国智能床行业上下游运行综合研究
第一节 智能床产业链内在运行分析
第二节 智能床行业上游运行分析
一、智能床行业上游发展状况介绍
二、智能床行业上游供应规模情况
三、上游对智能床行业发展影响力分析
第三节 智能床行业下游运行分析
一、智能床行业下游发展状况介绍
二、智能床行业下游需求分析
三、下游对智能床行业发展影响力分析
第四节 智能床产业链运行趋势分析
第六章 智能床行业竞争力分析
第一节 智能床行业集中度分析
一、市场集中度分析
二、企业集中度分析
三、区域集中度分析
第二节 智能床行业竞争五力分析
一、行业上游议价能力
二、行业下游议价能力
三、行业新进入者威胁
四、行业替代产品威胁
五、行业现有企业竞争
第三节 智能床行业竞争SWOT分析
一、行业优势分析
二、行业劣势分析
三、行业机会分析
四、行业威胁分析
第四节 市场竞争格局分析
第五节 市场竞争策略分析
第七章 中国智能床行业渠道分析及策略
第一节 智能床行业渠道分析
一、渠道形式及对比
二、各类渠道对智能床行业的影响
三、主要智能床企业渠道策略研究
第二节 智能床行业用户分析
第三节 智能床行业营销策略分析
一、中国智能床营销概况
二、智能床营销策略探讨
三、智能床营销发展趋势
第八章 主要智能床企业竞争分析
第一节 梦百合家居科技股份有限公司
一、企业发展概况
二、企业产品分析
三、企业经营状况
四、企业竞争优势
五、企业投资前景
第二节 舒达家居用品(深圳)有限公司
一、企业发展概况
二、企业产品分析
三、企业经营状况
四、企业竞争优势
五、企业投资前景
第三节 麒盛科技股份有限公司
一、企业发展概况
二、企业产品分析
三、企业经营状况
四、企业竞争优势
五、企业投资前景
第四节 慕思健康睡眠股份有限公司
一、企业发展概况
二、企业产品分析
三、企业经营状况
四、企业竞争优势
五、企业投资前景
第五节 绍兴古洛奇智能家俱股份有限公司
一、企业发展概况
二、企业产品分析
三、企业经营状况
四、企业竞争优势
五、企业投资前景
第六节 德国路福中国有限公司
一、企业发展概况
二、企业产品分析
三、企业经营状况
四、企业竞争优势
五、企业投资前景
第七节 广东美梦思床具有限公司
一、企业发展概况
二、企业产品分析
三、企业经营状况
四、企业竞争优势
五、企业投资前景
第八节 深圳市美亚实业发展有限公司
一、企业发展概况
二、企业产品分析
三、企业经营状况
四、企业竞争优势
五、企业投资前景
第九节 丝涟贸易(上海)有限公司
一、企业发展概况
二、企业产品分析
三、企业经营状况
四、企业竞争优势
五、企业投资前景
第九章 智能床行业发展趋势分析
第一节 中国智能床行业前景与机遇分析
一、中国智能床行业趋势预测
二、2023-2029年智能床行业的发展机遇分析
第二节 2023-2029年中国智能床市场前景分析
一、2023-2029年智能床行业市场前景分析
三、2023-2029年智能床市场发展空间
四、2023-2029年智能床产业政策趋向
五、2023-2029年智能床行业技术革新趋势
第十章 未来中国智能床行业发展预测
第一节 未来中国智能床需求预测
一、2023-2029年中国智能床行业需求预测
二、2023-2029年智能床市场规模预测
三、2023-2029年智能床行业细分市场规模预测
第二节 2023-2029年中国智能床行业供给预测
第三节 2023-2029年中国智能床行业价格预测
第十一章 中国智能床行业投资机会及风险分析
第一节 行业投资现状分析
一、行业投资规模分析
二、行业投资资金来源构成
三、行业投资资金用途分析
第二节 行业投资机会分析
一、细分市场投资机会
二、重点区域投资机会
三、产业发展的空白点分析
第三节 行业投资前景分析
一、行业政策风险
二、宏观经济风险
三、市场竞争风险
四、关联产业风险
五、产品结构风险
六、技术研发风险
七、其他投资前景
第十二章 智能床行业研究结论及发展建议
第一节 行业研究结论
第二节 建议
图表目录:部分
图表1:智能床行业定义分类
图表2:智能床行业发展历程
图表3:智能床产业链分析
图表4:2013-2022年中国智能床行业产值走势图
图表5:2013-2022年中国智能床市场需求情况
图表6:2013-2022年中国智能床行业出口统计情况
图表7:中国智能床市场格局分析
图表8:2013-2022年中国智能床行业市场规模
图表9:2022年中国智能床区域市场规模分析
图表10:2022年中国智能床产业集中度
更多图表见正文……
智研咨询作为中国产业咨询领域领导品牌,以“用信息驱动产业发展,为企业投资决策赋能”为品牌理念。公司融合定量分析与定性分析方法,用自主研发算法,结合行业交叉大数据,通过多元化分析,挖掘定量数据背后根因,剖析定性内容背后逻辑,客观真实地阐述行业现状,审慎地预测行业未来发展趋势,为客户提供专业的行业分析、市场研究、数据洞察、战略咨询及相关解决方案,助力客户提升认知水平、盈利能力和综合竞争力。主要服务包含精品行研报告、专项定制、月度专题、可研报告、商业计划书、产业规划等。提供周报/月报/季报/年报等定期报告和定制数据,内容涵盖政策监测、企业动态、行业数据、产品价格变化、投融资概览、市场机遇及风险分析等。

